Analog Devices Inc. EVAL-CN0396-ARDZ評価ボード
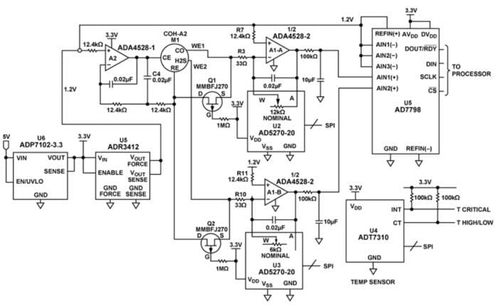
Analog Devices EVAL-CN0396-ARDZ評価ボードは、Arduinoシールド形状が特徴で、CN0396デュアル有毒ガス検出システムの急速なプロトタイピングを行う設計者に役立ちます。 CN0396デュアル有毒ガス検出システムは、同じ電気化学ガスセンサ(CO/H2Sなど)を使用して、複数のガスを検出できます。 オンボード、精度温度デバイスは、測定システムのキャリブレーションと温度補正を取得することが保証されています。 設計者は、他のガスとの組み合わせを受け入れるようにシステムをプログラミングできます。 インジケータLEDは、ガスが危険になりユーザー定義の閾値のレベルに達すると、設計者に警告を発します。特徴
- Dual electrochemical gas sensor
- Designed to work with the EVAL-ADICUP360 Development Board
- Temperature compensation
- 16-bit digitization
- Arduino-compatible form factor
- Programmable LED indicators
必要な機器
-
EVAL-CN0396-ARDZ Circuit Evaluation Board
-
EVAL-ADICUP360 Development Board or Arduino R3 Compatible Processor Board
-
6V or 6 power supply (not needed if plugged into the PC via USB)
-
4-Electrode Electrochemical Gas Sensor (CO-H2S sensor is provided with the evaluation board)
-
Environmental chamber
-
Calibration gases
-
Precision current sources (alternative to actual sensor and gases)
Board Layout
公開: 2016-09-06
| 更新済み: 2023-01-13
