Analog Devices Inc. EVAL-CN0397-ARDZ評価ボード
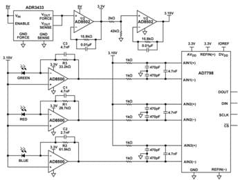
Analog Devices EVAL-CN0397-ARDZ評価ボードは、Arduinoシールド形状が特徴で、CN0397スマート可視光認識と検出システムの高速なプロトタイピングを行う設計者に役立ちます。 CN0397スマート可視光認識と検出システムは、可視光スペクトル(赤、緑、青)を識別し、その強度を測定します。 光フィードバックによって、設計者は、植物の成長段階に応じて、植物や苗に送信された赤色、緑色、または青色の光の量を制御が可能です。 光フィルタまたは他の機械部品がこのシステムにないため、CN0397は非常に頑丈です。特徴
- Color light recognition system
- Smart agriculture applications
- 16-bit digitization
- Low power
- Arduino-compatible form factor
公開: 2016-09-06
| 更新済み: 2022-03-11
