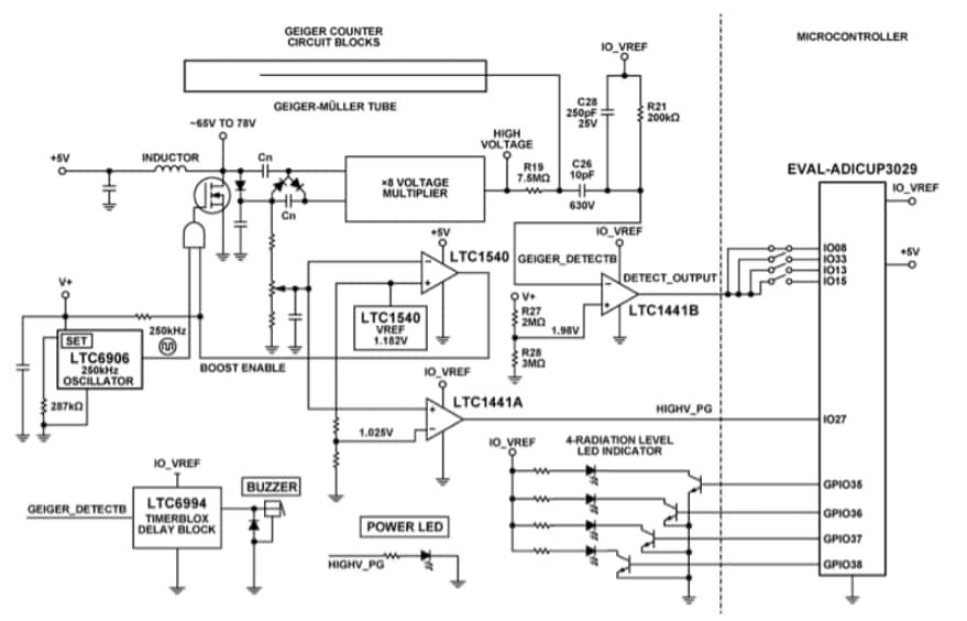
ADI EVAL-CN0536-ARDZ回路評価ボードは、多目的性およびコンパクトで使い勝手のよいLTC6906高精度プログラマブル発振器を使用して高電圧出力を生成します。LTC6906は、単一のユーザー定義の抵抗値を使用して10khz~1Mhzの間で発振するように設定できます。リファレンス回路設計は、今日市販されているほとんどのGeiger-Mullerチューブセンサと互換性があり、電圧定格は280V〜500Vです。
高電圧出力電源のセットと安定化およびMullerチューブのはっきりとしたパルスのキャプチャを実現するために、LTC1540 nano powerコンパレータ(内蔵電圧リファレンス搭載)は、ユーザーが必要とする電圧出力を正確に設定します。LTC1441超低消費電力デュアル・コンパレータは、ガイガー・パルスを論理レベル3Vまたは5Vに変換します。
LT6994は、1µs~33.6秒の範囲の間でプログラミングできる遅延ブロックタイマーです。また、LT6994はパワフルな内蔵遅延ブロックタイマーチップで、通常のブザーにガイガークリック音を生成します。LT6994は、TimerBlox®ファミリの多目的性のシリコン・タイミング・デバイス一部です。単一の抵抗器であるRSETは、内部マスター発振器周波数のプログラミングを実施し、LT6994のタイムベースを設定します。入力対出力遅延は、このマスター発振器と内部クロック分周器によって決定されます。
回路には、放射線レベルを示すLED、1分あたりのカウント数のレポート機能、USBUART端末ディスプレイ経由の1分あたりのマイクロシーベルト表示、あるいはMQTTを介したインターネットもあります。
特徴
- ガイガー・ミューラー・チューブとの互換性あり
- プログラマブル高電圧電源
- 可聴および可視アラートインジケータ
必要な機器
- EVAL-CN0536-ARDZ
- EVAL-ADICUP3029
- microUSBケーブル
- TeraTermやPuTTYといったシリアル端末プログラムを搭載のホストコンピュータ
- たとえば、Flinn Scientific AP879 51μCi Cobalt-60ガンマ線源または同様の安全な放射線源
- ADuCM3029_demo_cn0536_uart.hexのソフトウェアファイル
その他の資料
レイアウト
ブロック図

