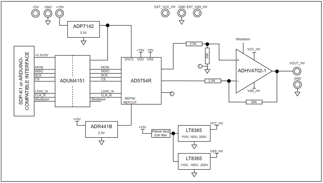
EVAL-CN0586-ARDZは、AD5754R、4チャネル電圧出力DAC、ADHV4702-1低ノイズHVアンプを使用しています。最大200Vのスパンと20mAの電流駆動を出力できる下記の図が示す構成になっています。CN0586には、CN0586回路ノートに記載されているように、デジタルインターフェイス絶縁、温度またはソフトウェアによる制御のシャットダウン機能、DAC出力保護などの安全機能が搭載されています。
Analog Devices SDP-K1ボード(EVAL-SDP-CK1Z)とオープンソースファームウェアとペアリングすると、分析 | 制御 | 評価(ACE)のアプリケーションソフトウェアは、C、C #、MATLAB、Python、LabVIEWのバインドを含むlibIIO(Linux Industrial Input/Output (IIO) library)上でEVAL-CN0586-ARDZと簡単に通信できます。ファームウェアは、デバイス構成を簡素化するため、ユーザーはあらかじめ定義されたHV出力範囲から選択することができ、数回、クリックするだけで出力をセットできます。
特徴
- 必要なすべての機能を備えたCN0586用評価ボード
- 最大200Vのソフトウェア選択可能な出力スパン
- 15V入力からの+/-100Vと+200Vパワーソリューション
- オンボード高精度電圧リファレンス
- Arduino Unoフォームファクタ
- オープンソース・ファームウェアの用例
- 高電圧(HV)のためのさまざまな安全機能
アプリケーション
- PLC/DCSアナログ入力モジュール
- データ収集
- ひずみゲージトランスデューサ
- 圧力測定
- 温度測定
- 流量測定
- 重量スケール
- クロマトグラフィー
- 医療および科学機器
その他のリソース
簡略ブロック図
公開: 2024-10-10
| 更新済み: 2024-10-23

