Analog Devices Inc. EVAL-LT3097-AZ評価ボード
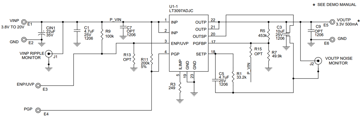
Analog Devices Inc. EVAL-LT3097-AZ評価ボードは、正/負チャンネル付きのデュアル500mAレギュレータを搭載しています。 Analog Devices Inc. EVAL-LT3097-AZは、入力電圧範囲が3.8V~20V、-3.8V~-20Vです。 超低ノイズと超高電源除去比(PSRR)を実現するだけでなく、各チャンネルにはプログラマブルパワーグッド機能とプログラム可能な電流制限も搭載されています。正チャンネルでは電流監視が可能ですが、負チャンネルのイネーブル機能は双方向で、正負どちらの電圧によっても制御することができます。特徴
- 入力電圧範囲:±3.8V~±20V
- プログラム出力抵抗:±3.32V
- 最大出力電流:500mA
- ノイズとPSRR測定用のBNCコネクタ
- プログラマブル抵抗のパワーグッド
- プログラマブル抵抗の電流制限およびUVLO
- 正チャンネル電流モニタリング
- 熱特性が改善された22ピン、6mm × 3mmのDFNパッケージ
回路図
公開: 2023-05-09
| 更新済み: 2023-05-30
