Analog Devices Inc. EVAL-LTC6228IS8評価ボード
Analog Devices Inc. EVAL-LTC6228IS8評価ボードは、LTC6228低歪みレール・ツー・レール出力オペアンプ(シャットダウン搭載)を評価するように設計されています。この評価ボードは、80MHzのカットオフ周波数でのポスト低パスフィルタが備わったバッファ構成であらかじめ設定されているボードです。EVAL-LTC6228IS8ボードは、その他の一般的なオペアンプ構成にも対応しており、アクティブフィルタをはじめとするLTC6228の代表的なアプリケーションに対して提供されています。この4層評価ボードは、入力と出力の両方でエッジマウントSMAコネクタを受け入れます。これによって、テスト装置や他の回路図への効率的な接続が保証されます。Analog Devices EVAL-LTC6228IS8ボードには、最適化された電力と接地板によって低ノイズとハイスピード動作を保証しながら、信号ピンと接地のための十分なテストポイントがあります。この評価ボードは、C0402またはC0603 SMT部品およびC8とC9を対象としたC1206バイパスコンデンサを受け入れます。特徴
- 効率的なプロトタイピングが可能
- ユーザ定義の回路構成
- エッジマウントSMAコネクタプロビジョン
- 試験装置や他の回路へのシンプルな接続
- RoHS準拠
アプリケーション
- 光学電子機器
- 高速トランスインピーダンス・アンプ
- 高ダイナミック・レンジA/Dコンバータの駆動
- アクティブフィルタ
- ビデオアンプ
- 高速差動からシングルエンド変換
- 低電圧Hi-Fi増幅
必要な機器
- デュアル出力直流電源
- 信号発生器
- バナナプラグ to グラバケーブル3本
- SMA to BNCオスケーブル2本
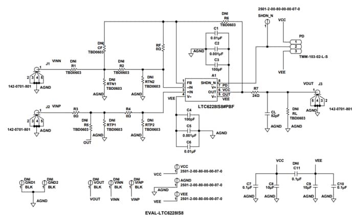
回路図
概要
公開: 2020-02-24
| 更新済み: 2024-09-12
