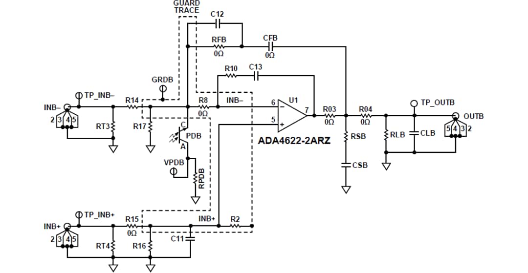
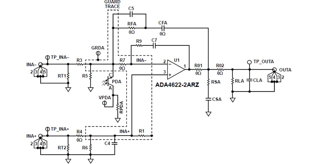
EVAL-ADA4622-2ARZ評価ボードには、フォトダイオードセンサのプロビジョンが含まれており、トランスインピーダンス・アンプ(TIA)を簡単に構成できます。レイアウトは、TIAアプリケーションを対象とした低漏洩および低寄生容量を保証するガード用の規定で最適化されています。
特徴
- ナローボディSOICパッケージに収められたデュアル低バイアス電流アンプ用のフル機能が搭載された評価ボード
- 迅速なプロトタイピングの有効化
- ユーザ定義の回路構成
- エッジマウントSMAコネクタ
- テスト装置とその他の回路への簡単な接続
- 迅速な評価を目的としたフォトダイオードに利用できるプロビジョン
- フォトダイオードバイアスにできる接続
- 漏洩を最小限に抑えるガードトレースを利用可能
アプリケーション
- 高出力インピーダンス・センサ・インターフェイス
- フォトダイオードセンサインターフェイス
- トランスインピーダンスアンプ
- ADCドライバ
- 高精度フィルタとシグナルコンディショニング
チャンネルA回路接続
チャンネルB回路接続
公開: 2020-08-12
| 更新済み: 2024-10-29

