Analog Devices Inc. IEPEデータ収集ボード(EVAL-CN0540-ARDZ)
Analog Devices Inc. IEPEデータ収集ボード(EVAL-CN0540-ARDZ)は、高解像度、広帯域幅、高ダイナミックレンジのデータ収集(DAQ) システムで、集積電子圧電(ICP®/IEPE)センサとインターフェイス接続します。EVAL-CN0540-ARDZは、状態基準保全(CbM)のための振動センシングの実証に使用するように設計されています。振動分析データを経時的に追跡することで、障害または故障の原因とともに予測することができます。工業環境での振動センシングは、堅牢で信頼性の高いセンシング方法が必要になるため、さらなる課題が発生します。機械の状態を知ることは効率性と生産性の向上に貢献し、さらに安全な作業環境を作り出します。圧電センサとインターフェイス接続するほとんどのソリューションはAC結合されており、DCおよびサブヘルツの測定機能がありません。Analog Devices Inc. EVAL-CN0540-ARDZは、DCおよびサブヘルツの精度を達成できるDC結合ソリューションです。
周波数領域(DC~50kHz)でIEPE振動センサからセットされた完全なデータを見ることによって、高速フーリエ変換(FFT)スペクトルに見られる位置、振幅、高調波の数を使用してマシン障害のタイプとソースの予測をより良く行うことができます。
EVAL-CN0540-ARDZは、Arduino互換フォームファクタが特徴で、ほとんどのArduino互換開発ボードからインターフェイス接続して直接給電できます。
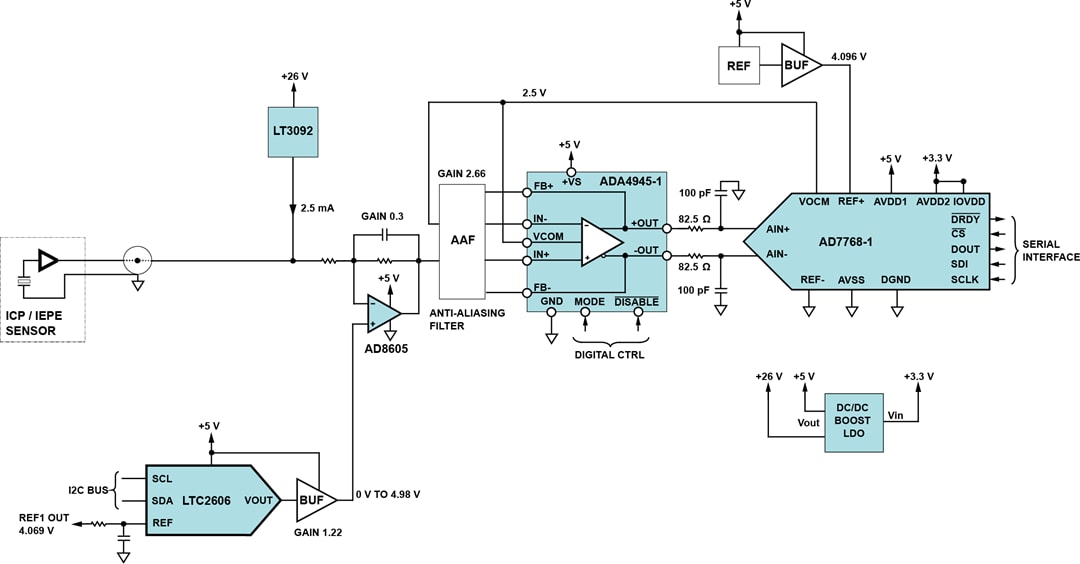
EVAL-CN0540-ARDZには、高精度AD7768-1 24ビット、1024kSPS Σ-Δアナログデジタルコンバータ(ADC)、LTC2606 16ビット電圧出力デジタルアナログコンバータ(DAC)が組み込まれています。ADA4945-1高線形差動アンプとLT3092 200mAプログラマブル2端子電流源は、ADCドライバとして使用されます。
このリファレンス設計は、EVAL-CN0540-ARDZボードをTerasic Technologies DE10-Nanoキャリアボードに差し込む必要があります。キャリアボードは、EVAL-CN0540-ARDZボードへの給電、組み込みLinux画像の実行、データのキャプチャと表示に必要です。
アプリケーション
- Predictive maintenance solutions in Industrial Automation Technology (IAT)
- Noise, Vibration, and Harshness (NVH) automotive solutions
- Vibration sensing solutions
必要な機器
- EVAL-CN0540-ARDZリファレンス設計ボード
- Terasic Technologies DE10-Nano開発キット
- FPGA Linux画像(CN-0540リファレンスソフトウェアを活用)
- HDMIポートでの監視
- HDMI to HDMIケーブル
- USBドングルを用いたワイヤレスキーボードとマウス
- USB on-the-go (OTG) ケーブル (micro USB to USB)
- 高精度AC源(Audio Precision® AP2700、Brüel & Kjær、または類似の高精度正弦発生器)
- BNCとSMA端子の同軸ケーブル
ブロック図
セットアップ図
設計と集積ファイル
設計と集積ファイルには、Analog Devices Inc. IEPEデータ収集ボード (EVAL-CN0540-ARDZ) のスキーム図、部品表、ガーバーファイル、Allegroレイアウトファイル、組立図面、文書が含まれています。また、最新版の光学デモソフトウェア、ソースコード、AD7768-1 Linuxドライバなどをダウンロードできるリンクも含まれています。
