Analog Devices Inc. HMC1049LP5E 0.3~20GHz低ノイズアンプ
Analog Devices HMC1049LP5E 0.3~20GHzの低ノイズアンプは、0.3~20GHzで動作するGaAs MMIC LNAです。このLNAは15dBの小信号ゲイン、1.8dBのノイズ指数、29dBmの出力IP3を提供する一方で、必要な電力は+7Vの電源からのわずか70mAです。14.5dBmのP1dB出力パワーは、LNAを平衡ミキサ、I/Qミキサ、またはイメージ除去ミキサ向けのLOドライバとして機能させます。Vddはピン2かピン21に適用できます。ピン21にはバイアスティーが必要です。HMC1049LP5EアンプのI/Oは内部で50Ωに適合します。このデバイスは、5×5mmの小型リードレスQFN表面実装パッケージで供給されます。EVAL01HMC1049LP5 is an evaluation board for the HMC1049 LNA.
特徴
- Low noise figure: 1.8dB
- P1dB output power: 14.5dBm
- PSAT output power: 17.5dBm
- High gain: 15dB
- Output IP3: 29dBm
- Supply voltage: VDD = 7V at 70mA
- 50Ω matched input/output (I/O)
- 32-lead 5mm×5mm SMT package: 25mm2
アプリケーション
- Test instrumentation
- High linearity microwave radios
- VSAT and SATCOM
- Military and space
Functional Block Diagram
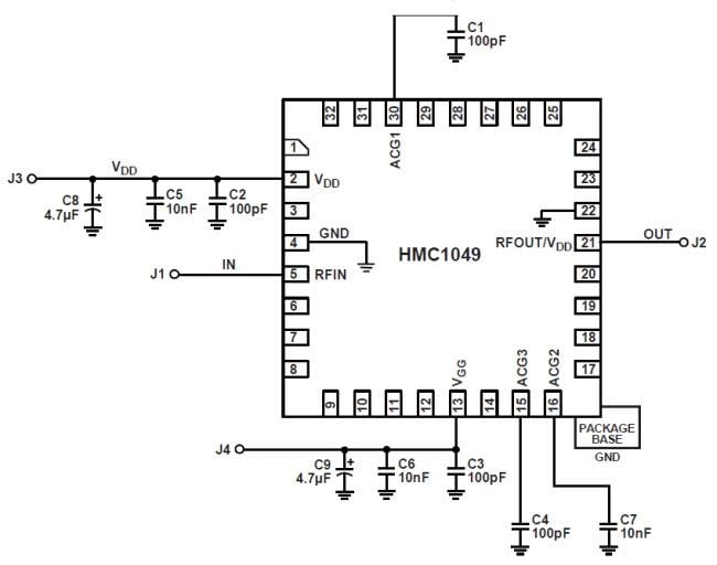
Eval Board Schematic
ビデオ
公開: 2015-01-26
| 更新済み: 2022-03-11
