Analog Devices Inc. HMC659 MMIC PHEMTパワーアンプ
Analog Devices Inc. HMC659LC5 MMICパワーアンプは、ガリウム砒素(GaAs)無線周波数デバイスで、表面実装技術(SMT)パッケージ用に設計されています。アンプは、直接電流と15GHzの間で動作しており、レーダーおよびテスト機器アプリケーションに最適です。モノリシック・マイクロ波集積回路デバイスは、リードレス5mm x 5 mm RoHS準拠のセラミックSMTパッケージに収められています。この擬似-高電子移動度トランジスタ(pHEMT)アンプは、19dBのゲイン、+35dBmの出力IP3、1dBゲイン圧縮で+27.5dBmの出力電力を実現しているとともに、+8V供給から300mAを必要とします。HMC659アンプ入力/出力は、50Ωに内部整合されており、マルチチップ・モジュール(MCM)への統合を促進します。特徴
- +27.5dBm P1dB出力電力
- 19dB利得
- +35dBm出力IP3
- +8V供給電圧から300mA
- 50Ωマッチング入力/出力
- 32リード・セラミック5mm x 5mm
- 25mm²表面実装技術パケージ
アプリケーション
- 通信用インフラストラクチャ
- マイクロ波無線およびVSAT
- 軍事および航空宇宙
- 試験装置
- 光ファイバ
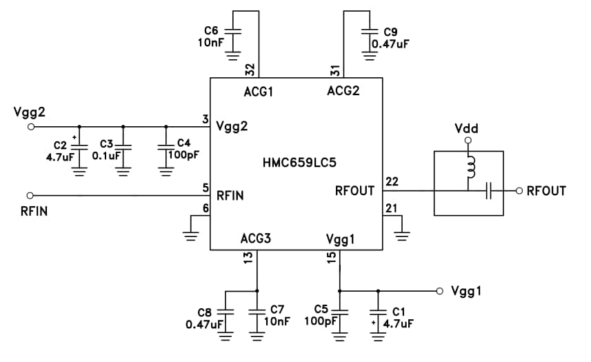
アプリケーション回路図
公開: 2019-03-06
| 更新済み: 2023-08-11
