LT3041リニアレギュレータは、使用が簡単で、短絡保護、安全な動作領域保護、逆バッテリ保護、逆電流保護、ヒステリシスによる温度シャットダウン保護を搭載しています。これらのレギュレータには、LT3041全体で定電圧を維持するためのアップストリーム・スイッチング・コンバータが組み込まれており、電力損失を最小化します。一般的な用途には、RF電源、低ノイズの計器、スイッチング電源用のポストレギュレータ、診断があります。
特徴
- 1μV RMS超低出力RMSノイズ(10Hz~100kHz)
- 10kHz時に3nV/√Hzの超低出力ノイズスペクトル密度
- 8μVp-p(0.1Hz~10Hz)超低1/fノイズ
- 1MHz時で80dBの超高PSRR
- 1A出力電流
- 広い入力電圧範囲 2.2V~20V
- 単一のコンデンサでノイズとPSRRを改善
- SETピン電流:
- 100µA、±0.5%初期精度
- 消費電力を管理するVIOCピン
- 単一の抵抗器を使用してプログラムできる出力電力
- プログラマブル電流制限
- 310mV低ドロップアウト電圧
- 出力電圧範囲 0.2V~15V
- プログラマブルパワーグッド
- 高速起動機能
- 高精度イネーブル/UVLO
- より低いノイズとより高い電流のために並列化が可能
- フォールドバックを用いた内部電流安定化
- 最小出力コンデンサ:
- 2つの並列10µFセラミック
- コンパクトで薄型
- 14リード、4mm x 3mm、DFNパッケージで利用可能
アプリケーション
- RF電源:
- 位相ロックループ
- 電圧制御発振器
- ミキサー
- 低ノイズアンプ
- 電源アンプ
- 低ノイズ計器
- 高速、高精度データコンバータ
- 医療アプリケーション:
- 画像処理と画像診断
- スイッチング電源用ポストレギュレータ
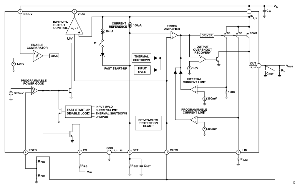
機能ブロック図
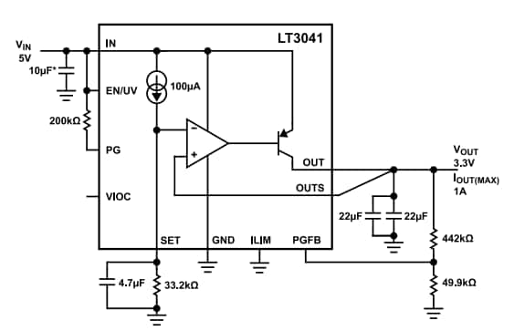
アプリケーション図
公開: 2022-12-09
| 更新済み: 2022-12-22

