Analog Devices Inc. LT3046評価キット
Analog Devices LT3046評価キットは、LT3046、20V 200mA超低ノイズ、超高電源除去比(PSRR) 、低ドロップアウト(LDO) リニアレギュレータが特徴です。LT3046 EVボードは、3.8V ~ 20Vの入力電圧範囲で動作し、200mAの最大出力電流を供給します。このレギュレータは超低ノイズと調光PSRR(アーキテクチャ)を特長とする他、パワーグッド機能と電流制限値を設定することができます。また、ILIMピン電圧を検出することで電流の監視も可能です。内蔵保護には、逆バッテリ保護、逆電流保護、フォールドバックによる内部電流制限、ヒステリシスによる熱制限があります。特徴
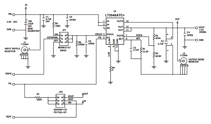
- 入力電圧範囲 3.8V~20V
- 抵抗器によりプログラムされる3.32V出力電圧
- 最大出力電流:200mA
- ノイズとPSRR測定用のBNCコネクタです。
- 抵抗器によりプログラムされるパワー・グッド
- 抵抗器によりプログラム可能な電流制限、電流監視、UVLO
- 熱強化型、12ピンDFN(3mm x 3mm)パッケージ
アプリケーション
- RF電源:PLL、VCO、ミキサ、LNA、PA
- 超低ノイズ計測器
- 高速/高精度データコンバータ
- スイッチング電源用のポストレギュレータ
必要な機器
- DC電源
- 電圧と電流の測定用マルチメータ
- 電子または抵抗性負荷
回路図
公開: 2024-02-27
| 更新済み: 2025-07-06
