Analog Devices Inc. LT306xデモボード
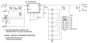
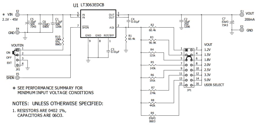
Analog Devices Inc. LT306xデモボードは、LT306x低ドロップアウト電圧リニア・レギュレータの評価用に設計されています。これらのボードには、それぞれLT306xレギュレータが搭載されており、8リード2mm x 3mm DFNパッケージに収められています。LT306xレギュレータへの入力供給は、2.2μFセラミック・コンデンサによってバイパスされます。また、入力には50Vタンタル高分子コンデンサもあります。このコンデンサは、長いリード線を使用してホットプラグ接続した際に発生する可能性があるリンギングを抑制します。LT306xデモボードの出力には、10μFセラミック・コンデンサが活用されています。また、内部リファレンスは、10nFコンデンサでバイパスされており、出力ノイズ低減とソフトスタート・プログラミングが可能です。また、これらのデモボードは、さらなる高出力電圧状態で負荷過渡応答を向上させノイズを低減できる10nF順方向コンデンサで構成されています。LT306xデモボードは、出力電圧を決定する抵抗分割器、出力電圧を設定する分割器を調整するジャンパが特徴です。出力電圧は1.2V、1.5V、1.8V、2V、2.5V、3.3V、5Vのいずれかに設定することができます。また、電圧をユーザーがプログミングすることもできます。LT306xレギュレータには、負荷過渡に対する優れた安定化機能と高速応答があり、広い入力電圧変動を許容し、制御された方法でその出力を放出します。これらのLT603xレギュレータは、バッテリ駆動入力を伴うシステム、あるいは特に精密負荷を伴う多電源がある入力をターゲットとしています。
特徴
- 入力電圧範囲: 2.1V~45V
- 出力電圧は、1.2V、1.5V、1.8V、2V、2.5V、3.3V、5Vに設定することができます。また、電圧をユーザがプログミングすることもできます。
- 内部リファレンスは、10nFコンデンサでバイパス
- 10nFフィードフォワード・コンデンサ
- 2.2μFセラミック・コンデンサによる入力供給バイパス
- 入力での50Vタンタル高分子コンデンサ
- 優れた安定化
- 負荷過渡に対する高速応答
- 広い入力電圧変動を許容
公開: 2019-04-11
| 更新済み: 2023-10-03
