このデバイスは、一般的なドロップアウト電圧である350mVで1Aを供給できます。動作時の静止電流は名目値で2.9mAであり、シャットダウン時には5μAまで低下します。LT3099の広い出力電圧範囲(0V~-19V)の誤差アンプは、ユニティ・ゲインで動作します。また、プログラミングされた出力電圧に関係なく、ほぼ一定のPSRR、出力ノイズ、帯域幅、負荷レギュレーションを実現します。さらにこのレギュレータは、双方向イネーブル・ピン、プログラム可能な電流制限、高速スタートアップ、出力電圧のレギュレーション状態を示すプログラム可能なパワー・グッドの機能を備えています。このレギュレータには、上流の電源を制御するトラッキング機能が組み込まれているため、LT3099全体の電圧を一定に保ち、消費電力の最小化を実現しています。
内蔵保護機能には、フォールドバックによる内部電流制限とヒステリシスによる熱制限が含まれています。Analog Devices LT3099は、熱特性が改善された4mm × 3mm DFNパッケージを採用しています。
特徴
- 超低RMSノイズ:1.4μVRMS(10Hz~100kHz)
- 超低スポット・ノイズ:4nV/√Hz(10kHz時)
- 超高PSRR:75dB(1MHz時)
- 出力電流: 1A
- -3.5V~-20Vの広い入力電圧範囲
- 単一のコンデンサでノイズとPSRRを改善
- 100μA SETピン電流:±0.5%の初期精度
- 単一抵抗で出力電圧を設定
- プログラム可能な電流制限
- 350mV低ドロップアウト電圧
- 出力電圧範囲:0V~-19V
- プログラム可能なパワー・グッドおよび高速なスタートアップ
- 双方向の高精度イネーブル/UVLO
- VIOCピンによる消費電力の管理
- より低いノイズとより高い電流のために並列化が可能
- フォールドバックによる電流制限機能を搭載
- 最小出力コンデンサ:10μFセラミック
- 小型の14ピン4mm x 3mm DFNパッケージ
アプリケーション
- RF電源および高精度電源
- 超低ノイズの計測器
- 高速/高精度データ・コンバータ
- 医療用アプリケーション:診断とイメージング
- スイッチング電源用ポストレギュレータ
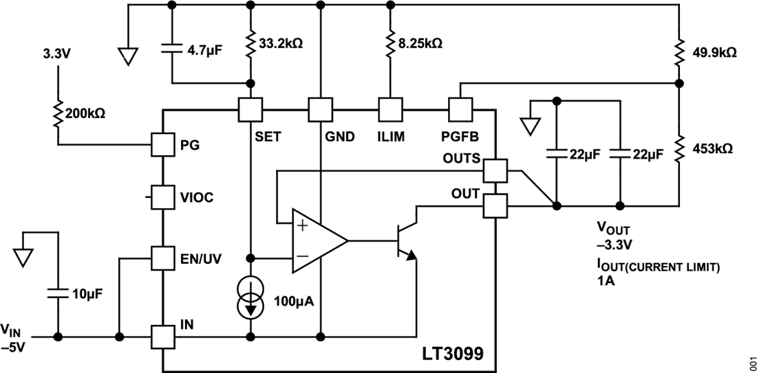
代表的なアプリケーション
公開: 2025-06-02
| 更新済み: 2025-06-11

