Analog Devices Inc. LT3154 高性能昇降圧DC/DCコンバータ
Analog Devices Inc. LT3154 高性能昇降圧DC/DCコンバータは、6A低ノイズ、高効率、高電流の昇降圧DC/DCコンバータで、安定化された出力電圧以上、以下、またはそれに等しい入力電圧のいずれでも動作します。先進的なトポロジにより、動作モードを通じて連続的な変換が実現します。1.8V~5.5VのVIN 動作により、さまざまな電源に柔軟に対応することができ、出力電圧も1.8V~5.5Vの間で調整可能です。熱強化型の3mm2 x 0.75mm、16リードLQFNパッケージに収められたAnalog Devices Inc. LT3154 DC/DCコンバータは、必要な外付け部品を最小限に抑えたシンプルなソリューションです。LT3154は、2.2MHzの内部発振器から動作するように構成でき、外付け部品を最小限に抑えることができます。発振器は400kHz~4MHzのプログラミングが可能で、高効率または小さなフットプリント向けにアプリケーションを最適化できます。ノイズに敏感な回路の場合、発振器を外部クロックに同期させることができます。選択可能なBurst Mode動作により、静止電流を15μAまで低減し、全負荷範囲にわたって高効率が保証されます。VINスタートアップ閾値(UVLO)は、さまざまな入力源向けに調整できます。内蔵または外付けの設定可能なソフトスタート機能により、起動時の突入電流を制限します。その他の機能には、1μA未満のシャットダウン電流、短絡保護、および熱過負荷保護があります。
特徴
- シングルインダクタ、低ノイズの昇降圧アーキテクチャ
- 広いVIN 範囲:1.8V〜5.5V
- 調整可能なVOUT 範囲:1.8V〜5.5V
- VIN> VOUT での連続出力電流:5A
- 最大95%の効率性
- 選択可能な内部2.2MHz固定周波数
- 最大4MHzまで調整と同期が可能
- Burst モード® でのIQ:15µA(軽負荷時に高い効率を実現)
- 設定可能なソフトスタートおよびVIN UVLO
- 外付け部品を最小限に抑えたシンプルなソリューション
- 16ピン(3mm × 3mm × 0.75mm)LQFNパッケージ
- 湿度感度レベル(MSL)3
- RoHS準拠
アプリケーション
- ポータブルインベントリ端末
- ハンドヘルドコンピュータ
- 医療および産業用計測器
- ワイヤレスRFトランスミッタ
- バックアップ電源アプリケーション
- バッテリ駆動システム
仕様
- 動作時ジャンクション温度範囲
- -40°C〜+125°C(LT3154E、LT3154I)
- -40°C〜+150°C(LT3154J)
- I/O動作電圧範囲:1.8V〜5.5V
- フィードバック電圧範囲:0.98V〜1.02V
- PWMモード VIN 無負荷電流:20mA(標準値)
- VIN スリープ静止電流:25µA(最大)、15µA(標準)
- VOUT スリープ静止電流:2µA(最大)、1µA(標準)
- VIN シャットダウン電流:2µA(最大)、0.5µA(標準)
- UVLOのVIN電流:25µA(最大)、8µA(標準)
- EN/UVLOピンの閾値範囲
- 1.16V〜1.24V(立ち上がり)
- 1.06V〜1.14V(立ち下がり)
- 0.2V〜1.05V(シャットダウン)
- EN/UVLOピン入力リーク電流:50nA(最大)、1nA(標準)
- スイッチ動作
- インダクタ電流制限
- 5.5A〜8.7A(平均範囲)
- 8A〜11A(ピーク範囲)
- -1.5A〜-0.9A(逆方向範囲)
- ±0.25A IZERO 電流
- MOSFET RDS(ON)
- ローサイド:18mΩ(標準値)
- ハイサイド:25mΩ(標準値)
- MOSFETリーク電流
- ローサイド:2µA(最大)、0.05µA(標準)
- ハイサイド:10µA(最大)、0.1µA(標準)
- インダクタ電流制限
- 発振器動作
- スイッチング周波数範囲:0.4MHz〜4MHz
- 最大ブーストデューティサイクル:83%〜93%
- 最小デューティサイクル:0%
- SYNC/MODE 印加クロック周波数範囲:0.5MHz〜4MHz
- SYNC/MODE ハイ/ローパルス幅:最小75ns
- SYNC/MODE 入力ロジックレベル
- 最小 1.5V High
- 最大 0.5V High
- SYNC/MODE 入力リーク電流:50nA(最大)、1nA(標準)
- ソフトスタート時間:2.2ms(標準値)
- 外部ソフトスタート安定化電圧:1.0V(標準値)
- 電圧GMアンプ
- フィードバックピン入力電流:50nA(最大)
- VC ソース/シンク電流:±12µA(標準値)
- エラーアンプトランスコンダクタンス:110µS(標準値)
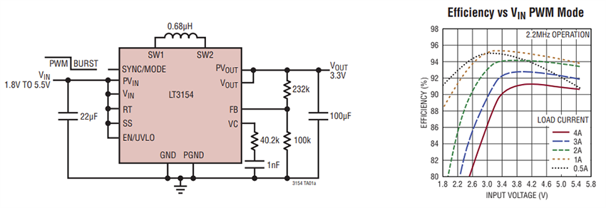
代表的なアプリケーション
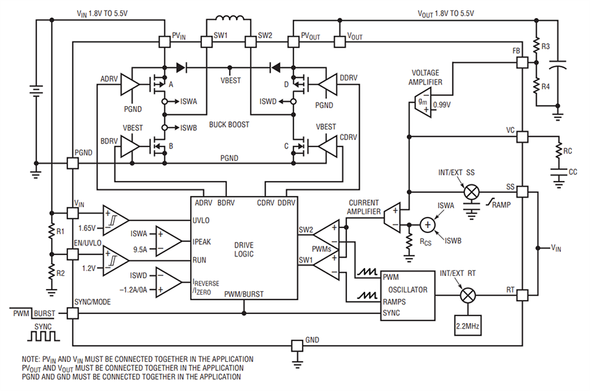
ブロック図
公開: 2023-03-07
| 更新済み: 2023-03-15
