Analog Devices Inc. LT384x同期レギュレータ・コントローラ
Linear Technology/Analog Devices LT384x同期レギュレータ・コントローラは、高電圧降圧型コントローラで、2.5V~60V電源で動作する能力があります。LT384xには、低自己消費電流があります。ユーザーによる選択が可能なバーストモードに設定されている場合、この電流は、軽負荷時の効率を向上させることによって、バッテリ駆動システムのランタイムを延長する上で役立ちます。LT384xには、定周波数、電流モードアーキテクチャが採用され使用しています。高電流アプリケーションは、複数の低RDS(ON) MOSFETを駆動する能力のある大きなNチャネル・ゲート・ドライバで実現できます。特徴
- 2.5V~60Vの広い入力範囲
- 7.5V MOSFET向け統合バックブースト供給
- ゲート駆動
- 電流モニタ出力でのプログラマブル定電流動作
- 75μA、12VIN~3.3VOUT 低IQ
- セレクタブル低出力リップルBurst Mode®動作
- VOUT最高60V
- 50kHz~1MHzで調整可能かつ同期可能
- 最大「80Vまでの入力過渡のための内部OVLO保護
- 正確な入力過電圧と不足電圧閾値
- 電圧トラッキングによるプログラマブルソフトスタート
- パワーグッドと出力OVP
- パッケージオプション:
- PDIP-16
- QFN-38
- TSSOP-16
- TSSOP-28
- RoHS準拠
アプリケーション
- 車載用電源
- 産業用システム
- 分散DC電力システム
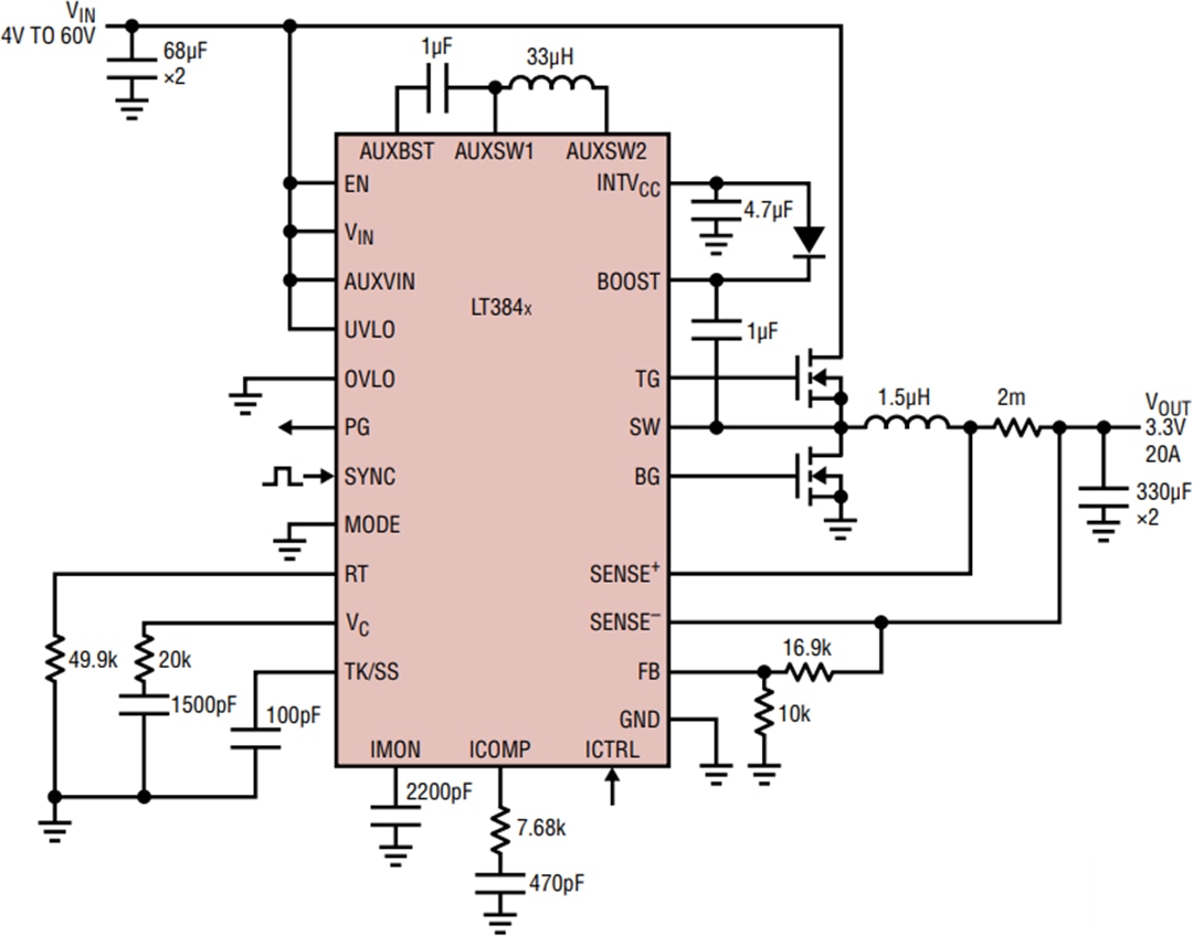
標準アプリケーション回路
公開: 2017-05-19
| 更新済み: 2022-04-13
