Analog Devices Inc. LT3935同期降圧LEDドライバ
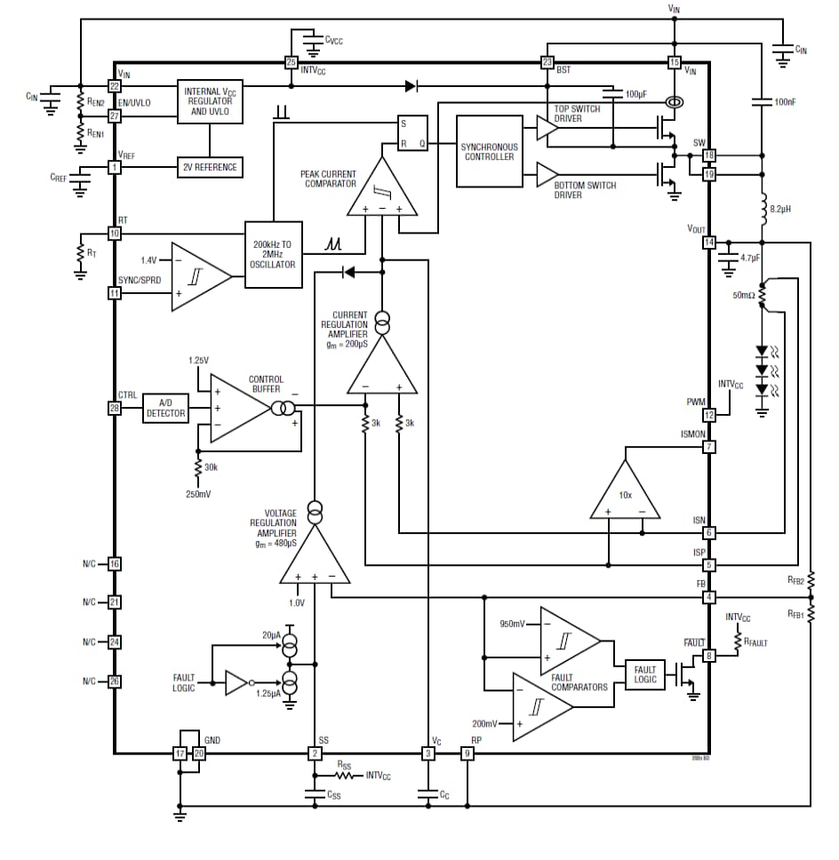
Analog devices.Inc LT3935同期降圧LEDドライバは、モノシリックの降圧DC/DCコンバータです。このドライバは、LEDのストリングのピーク電流制御、固定周波数、PWM調光を採用しています。このLED電流は、アナログ電圧またはCTRLピンでのパルスセットのデューティでプログラミングされます。スイッチング周波数は、RTピンで外部抵抗器を使用して、あるいはSYNC/SPDピンでの外部クロックによって、200kHz~2MHzの間でプログラミングできます。オプションのスペクトラム拡散周波数変調を有効にすると、EMIを減少させるために周波数は100%~125%の間で変化します。LT3935 LEDドライバは、LED電流モニタ、正確なEN/UVLOピン閾値、開回路/短絡負荷状態のオープンドレイン障害報告、熱シャットダウンを実現します。これらのLEDドライバの主要なアプリケーションは、車載、工業、汎用照明です。特徴
- スペクトラム拡散周波数変調
- 低EMI 用のSilent Switcher® アーキテクチャ
- オープン/ショートLED障害表示
- プログラム可能なUVLO
- モニタ出力を活用した正確なLED電流センス
- 熱強化型28-Lead (5mm × 4mm) LQFNパッケージ
仕様
- ±1.5% LED電流安定化
- ±1.2%出力電圧安定化
- 3.6V~36V入力電圧範囲
- 0V~36V LEDストリング範囲
- SYNC機能を活用し、スイッチング周波数を200kHz~2MHzの範囲内でプログラミング可能
- 20:1アナログ/デューティサイクルLED電流制御
アプリケーション
- 自動車用照明
- 産業照明、汎用照明
ブロック図
標準的なアプリケーション図
公開: 2022-01-27
| 更新済み: 2022-03-11
