Analog Devices Inc. LT3966クワッドブーストLEDドライバ
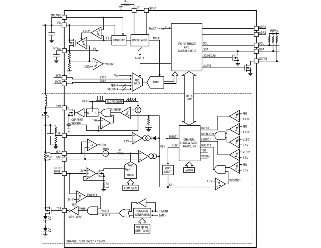
Analog Devices Inc. LT3966クワッドブーストLEDドライバは、4チャンネル対応モノシリック・ブースト・ドライバで、I2Cプログラマブル・オンボード・アナログ・デジタル・コンバータ(ADC)が搭載されています。各チャンネルは、60V電流モード・ブーストコンバータを実現しており、内部1.6A DMOSパワースイッチ、ならびに内部および外部アナログとPWM調光機能が搭載されています。I2Cプログラマブル機能には、13ビット(8192:1)デジタルPWM発生器、8ビット対応アナログ調光デジタル・アナログ・コンバータ(DAC)、柔軟性に富んだ障害報告と対処があります。集積8ビットADCによってLT3966は、各チャンネルの出力電圧と出力電流、ならびにチップ入力電圧と2つの外部測定を測定できます。また、各チャンネルの独立したシャットダウンおよび待機制御によって、マルチトポロジ・アプリケーションを対象とした柔軟性に富んだソリューションを実現しています。Analog Devices Inc. LT3966クワッドブーストLEDドライバは、熱特性が改善された6mm x 6mm QFN40パッケージでご用意があります。
特徴
- 4つの独立したDC-DCチャンネル
- I2Cプログラマブル
- 8192:1真の色PWM™調光
- DACによってスケールできる8ビット対応アナログ調光ピン
- 2つの外部入力がある11チャンネル、8ビットADC
- 1.6A、60V内部DMOSスイッチ
- 3V~60V入力電圧範囲
- 60Vまでの出力電圧および電流監視
- 高圧側PMOS切断、PWMスイッチドライバ
- 300kHz~4MHz範囲で調整できる周波数(オプションの周波数同期あり)
- 動作温度範囲
- LT3966E: -40°C~+125°C
- LT3966J: -40°C~+150°C
- 熱特性が強化された6mm x 6mm QFN40パッケージ
- AEC-Q100認定(手続き中)
アプリケーション
- バックライト
- ヘッドアップディスプレイ
標準アプリケーション回路
ブロック図
公開: 2020-11-09
| 更新済み: 2024-12-02
