Analog Devices Inc. LT3967 LED照明ドライバ
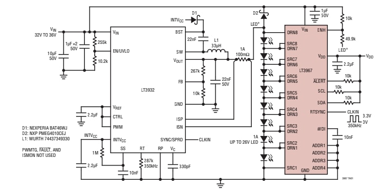
Analog Devices Inc. LT3967 LED照明ドライバは、一般的な電流源を使用したストリングでの個々のLEDの調光を目的としたLEDバイパス・スイッチング・デバイスです。このLEDドライバは、8個の個別に制御されている浮動源15V /110mΩNMOSスイッチが特徴です。これらの8個のスイッチは、並列および/または直列に接続されており、ストリング内のLED周辺の電流をバイパスできます。LT3967ドライバには、I2Cシリアルインターフェイスが採用されており、マイクロコントローラと通信を行うことができます。このドライバLT3967は、内部クロック発生器を実現しており、PWM調光のための外部クロック源をサポートしています。LEDドライバは、オープンLEDや短絡LEDといった各チャンネルの故障状態を報告します。4本のアドレスピンを使用すると、16 LT3967でI2Cバスを共有してスイッチのパワーアップ状態を定義できます。代表的なアプリケーションには、車載LEDヘッドライトクラスタ、大型LEDディスプレイ、RGBW色混合照明があります。Analog Devices Inc. LT3967 LED照明ドライバは、熱的に強化された28リードTSSOPパッケージ(露出パッド付き)でご用意があります。デバイスは、標準–40°C~+125°Cおよび拡張 –40°C~+150°Cの両方の動作温度範囲で販売されています。
特徴
- 8つの独立した15V/110mΩNMOSスイッチ
- 最高54VまでのストリングのLED調光制御
- I2Cシリアル・インターフェイス(プログラマブル・アドレス搭載)
- CRC-8でのI2Cパケットエラーチェック
- プログラマブル256:1(8ビット)PWM調光
- 時間をプログラミングできる11ビット高精度指数フェード
- 各スイッチの独立したON/OFF制御
- プログラマブル短絡/オープンLED閾値(障害報告あり)
- 内部PWM信号発生器
- プログラマブル・ウォッチドッグ・タイマー
- 正確なVIN参照イネーブルピン
- ユーザーが定義したスイッチのパワーアップ/リセット状態
- 動作温度範囲
- LT3967E: -40°C~+125°C
- LT3967J: -40°C~+150°C
- 熱強化TSSOP28パッケージ
アプリケーション
- 車載LEDヘッドライト・クラスタ
- 大型LEDディスプレイ
- RGBW色混合照明
仕様
- 2.7V~5.5V入力供給電圧範囲
- 動作電圧範囲: 8V~60V
- 110mΩスイッチON抵抗
- 1µAスイッチ漏れ電流
標準アプリケーションの回路図
公開: 2020-09-18
| 更新済み: 2024-11-07
