Analog Devices Inc. LT3999 DC-DCトランスドライバ
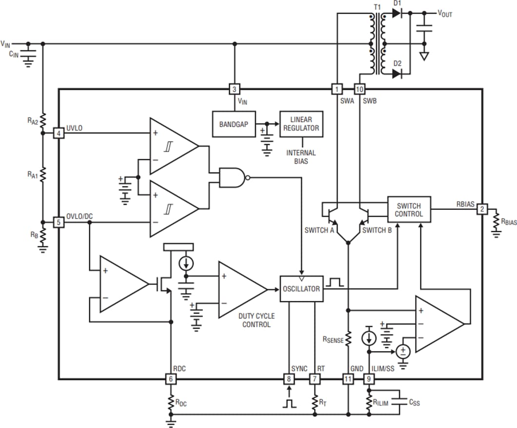
Analog Devices Inc. LT3999 DC-DCトランスドライバは、モノシリック高電圧・高周波プッシュプルDC-DCドライバで、小型ソリューション・フットプリントでの絶縁電力を実現するように設計されています。LT3999には、デューティーサイクル制御、ソフトスタート、および過電圧ロックアウト(OVLO)、不足電圧ロックアウト(UVLO)、過熱上昇シャットダウンといった保護機能が搭載されています。LT3999には、位相が異なる1A電流制限パワースイッチ2個があります。出力電圧を調整するようにデューティーサイクルをプログラミングできます。スイッチング周波数は、最高1MHzまでプログラミングできます。また、スイッチャの高調波をより正確に配置するために、外部クロックに同期させることができます。LT3999の入力動作範囲は、高精度の不足電圧・過電圧ロックアウトによってプログラミングされています。供給電流は、シャットダウン時に1μA未満に低減されます。ユーザー定義のRC時定数によって、起動時の突入電流を制限することでソフトスタート機能を調整できます。
LT3999は、10リードMicro小型外形パッケージ(MSOP)および10パッド・デュアル・フラット・ノーリード(DFN)パッケージ(露出パッド付)でご用意があります。どちらのパッケージ・オプションもRoHSに準拠しています。
特徴
- 広い入力動作範囲: 2.7V~36V
- デュアル1Aスイッチ(プログラマブル電流制限あり)
- プログラマブルスイッチング周波数: 50kHz~1MHz
- 周波数同期最高1MHzまで
- デューティーサイクル制御を使用したΔVIN補償
- 低ノイズトポロジ
- プログラマブル入力過電圧および不足電圧ロックアウト
- クロス導通防止回路
- プログラマブルソフトスタート
- 低シャットダウン時電流: < 1µA
- パッケージオプション:
- MSOP-10 (3mm x 3mm)
- DFN-10 (3mm x 3mm)
- RoHS準拠
アプリケーション
- 低ノイズ絶縁サプライ
- 医療機器と安全性
- 分配電力
- 複数の出力サプライ
- 正対負電源
- データ収集でのノイズ耐性、RS232およびRS485
その他の資料
電気自動車の高速充電器インフラを促進するエネルギー貯蔵システム
将来のDC高速充電インフラの課題に対処するために、重要な側面は電力変換システムおよびエネルギー貯蔵システムにあります。ADIのソリューションを用いてこれらの課題に対処します。
ブロック図
標準アプリケーション回路
ピン指定
ビデオ

公開: 2019-08-12
| 更新済み: 2025-03-25
