Analog Devices Inc. LT4422 理想ダイオード
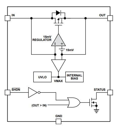
Analog Devices Inc. LT4422 理想ダイオードは、PチャンネルMOSFETを内蔵しており、電力損失を最小限に抑える15mVの順方向電圧レギュレーションを提供します。このダイオードは、電源を簡単にOR接続できるため、システムの信頼性を高め、逆方向導通を防ぐことができます。Fast OUT to INの逆バイアス検出が特徴で、逆電流を最小限に抑えて入力バッテリの望ましくない充電を防止します。50mΩ 電力経路内蔵、逆電流保護、負荷ステップに対する高速3μs応答、低500nA OFF状態電流が備わっています。LT4422理想ダイオードには、ダイオードOR回路アプリケーションでのスムーズなスイッチオーバーが可能で、動作温度範囲は-40°C ~ 125°Cです。一般的なアプリケーションには、ショットキーダイオード交換、バッテリと壁掛けアダプタダイオードORing、バックアップバッテリダイオードORing、産業用および消費者向けハンドヘルド機器があります。特徴
- 内部の50mΩ電力経路
- 1.9V~28Vワイド動作電圧範囲
- 逆電流保護
- 低静止電流:10µA
- 負荷ステップに対する高速3μs応答
- 低オフ状態電流:500nA
- ダイオードOR接続アプリケーションでのスムーズな切り替え
- 10リード(3mm x 2mm x 0.75mm)LDFNパッケージ
アプリケーション
- ショットキーダイオードの代用
- バッテリと壁アダプタダイオードORing
- バックアップバッテリのダイオードOR接続
- 産業用および民生用ハンドヘルド機器
ブロック図
アプリケーション概略図
公開: 2025-05-29
| 更新済み: 2025-06-15
