両方の出力は、0.05%初期精度、10ppm/°C温度ドリフト、0.1Hz~10Hz周波数で1.5ppmノイズを実現しています。この出力は、優れた電源除去を実現しており、広い動作範囲にわたって1μF~50μFのコンデンサでの安定性があります。LT6658は、第2の出力を用いて他の装置に電力を供給しながら、1つの出力を使用した高解像度ADCまたはDAC向けリファレンス入力の駆動に理想的です。
特徴
- デュアル出力追跡リファレンス
- 各出力を構成可能: 2.5V~6V
- 出力1: 150mAソース/20mAシンク
- 出力2: 50mAソース/シンク20mA
- 低ドリフト:
- Aグレード: 最大10ppm/°C
- Bグレード: 最大20ppm/°C
- 高精度:
- Aグレード: 最大±0.05%
- Bグレード: 最大±0.1%
- 低ノイズ: 1.5ppmP-P (0.1Hz~10Hz)
- 36Vまでの広い動作電圧範囲
- 負荷安定化: 0.1ppm/mA
- AC PSRR: 10kHzで96dB
- 出力におけるケルビンセンス接続
- サーマルシャットダウン
- 各出力で個別の供給ピン
- 利用可能な出力電圧オプション: 1.2V、1.8V、2.5V、3V、3.3V、5Vです。すべてのオプションは、調整可能
- 露出パッドパッケージMSE16でのご用意があります。
アプリケーション
- ADC/DACアプリケーションのマイクロコントローラ
- データ収集システム
- 自動車制御とモニタリング
- 高精度低ノイズレギュレータ
- 計測およびプロセス制御
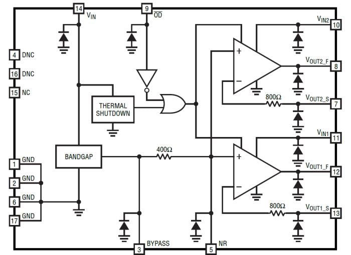
ブロック図
公開: 2017-04-28
| 更新済み: 2025-02-05

