Analog Devices Inc. LT7826統合モノリシックDC/DCコンバータ
Analog Devices LT7826完全統合モノリシックDC/DCコンバータは、2:1(分周器)、1:2(倍増器)、1:1(インバータ)の入出力電圧比を持つアプリケーションにおいて、スイッチド・キャパシタ・アーキテクチャにより非常に高い効率を達成します。LT7826は、17Vの最大電圧に対処でき、障害保護が備わった8Aの最大出力電流を実現しています。このコンバータは、統合ブートストラップダイオードを特徴とし、コンパクトで費用対効果の高いソリューションで、電流制限保護を必要とするバッテリアプリケーションを対象としています。Analog Devices LT7826は、固定500kHzスイッチング周波数で動作します。他方、同期は、周波数調整とインターリーブ動作のためのMODEピンから利用できます。この部品は、3mm x 3mm LFCSPパッケージで提供されます。特徴
- 0V/0V ~ 17V/8.5Vの広いVHIGH/VLOW電圧範囲(3.45Vの起動電圧)
- 分圧器としての最大出力電流:8A
- シャットダウン時の低自己消費電流:4μA
- スタンドアロン分圧器(2:1)、ダブラー(1:2)、またはインバーター(1:-1)変換
- ピーク効率:97%以上
- 定常動作へのソフト・スタート
- 突入電流制限および過電流保護
- 並列動作によりさらなる高出力電力が可能
- 統合ブートストラップダイオード
- 3mm x 3mm LFCSPパッケージで提供
アプリケーション
- バッテリシステムアプリケーション
- ポータブル家電製品
- 産業用アプリケーション
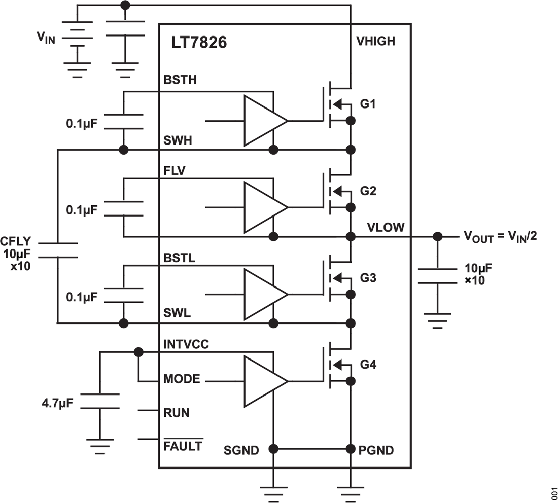
標準アプリケーション回路
公開: 2025-09-15
| 更新済み: 2025-10-01
