Analog Devices Inc. LT8210同期バックブーストDC/DCコントローラ
Analog Devices LT8210同期4スイッチ・バックブーストDC/DCコントローラは、パススルー、強制連続、パルススキッピング、Burst Mode®動作で動作します。バックブーストDC-DCコンバータには、入力電圧以上または未満のいずれかの出力電圧振幅があります。パススルーは、入力がユーザー・プログラマブル・ウィンドウ内にある場合に入力を直接出力に渡す機能です。パススルーモードによって、最大限の効率性を発揮するとともにスイッチング損失と電磁干渉(EMI)が排除されます。Analog Devices LT8210バックブースト・コントローラには、高精度電流センスアンプが搭載されており、出力または入力平均電流を正確に監視および制限できます。特徴
- ピンを選択できるパススルーまたは固定出力CCM、DCM、Burst Mode®動作
- プログラマブル非スイッチングパススルーウィンドウ
- 99.9%の効率性がある18µAパススルーモードIQ
- 2.8V~100V (起動時4.5V ) VIN範囲
- 1V~100V VOUT範囲
- 1.4uA、1.9uA動作供給電流
- –40Vまでの逆入力保護
- 10VクワッドnNチャンネルMOSFETゲートドライバ
- VOUT/外部レールからドライバに電力を供給するEXTVCCLDO
- ±20%サイクル毎インダクタ電流制限
- 80kHz~400kHz固定/位相ロック可能周波数
- バックまたはブーストでのトップMOSFETリフレッシュノイズなし
- 低EMI用のスペクトラム拡散周波数変調
- パワーグッド出力電圧/過電流モニタ
- 動作温度範囲: -40°C~+125°C
- 38リードTSSOPパッケージでご用意あり
アプリケーション
- 車載、工業、テレコム、航空宇宙システム
- 自動車のアイドリングストップ、緊急通報アプリケーション
- ISO 7637、ISO 16750、MIL-1275、DO-160アプリケーション
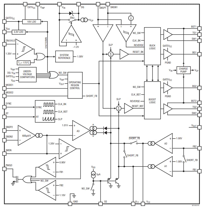
ブロック図
ビデオ
公開: 2019-07-22
| 更新済み: 2025-05-23
