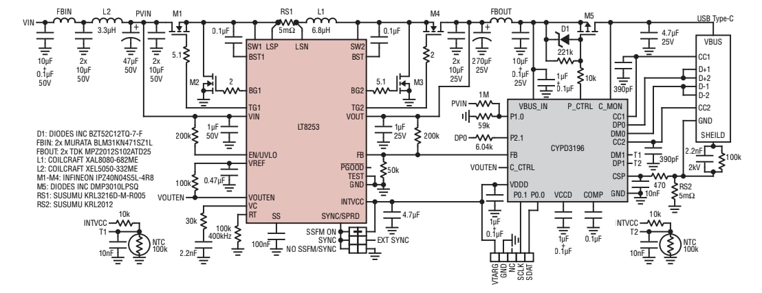
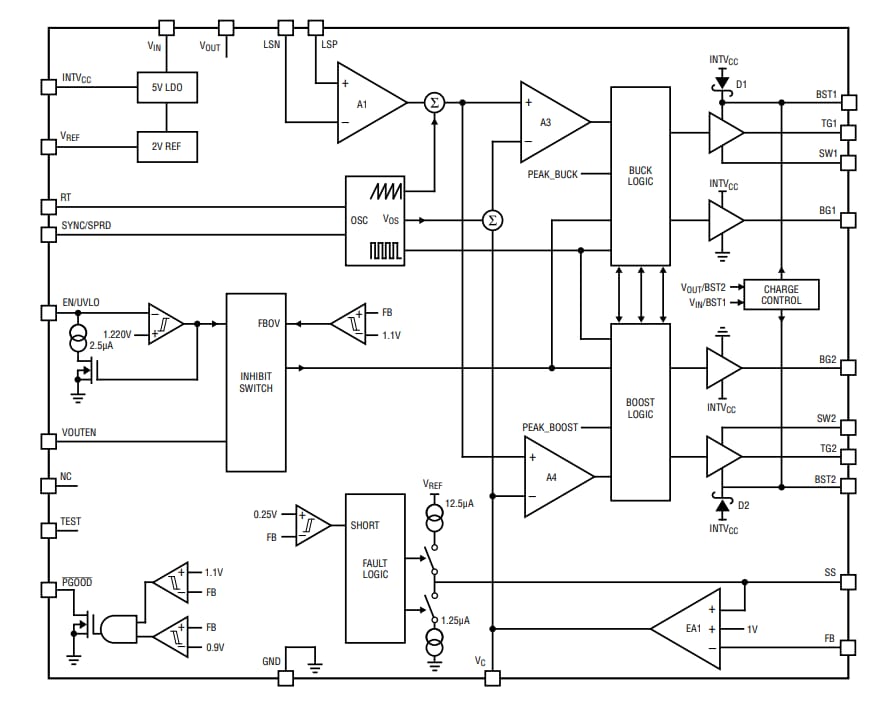
ADI LT8253およびLT8253A USB Type-Cバックブーストコントローラは、FBピン経由で出力電圧スルーレートを制御できます。LT8253は、AM帯未満で実行する場合に、最大100Wまでの出力電力を98%のピーク効率で供給できます。他方でLT8253Aは、AM帯域を超えて実行する場合に、最大60Wまでの出力電力を95%のピーク効率で実現します。
LT8253およびLT8253Aを使用すると、電源正常フラグを備えた1 Type-Cポートの単一のバックブースト出力が可能になります。デバイスは、過電流、過電圧、短絡保護をサポートしています。
特徴
- 独自の低EMIバックブースト・アーキテクチャ
- 4V~40Vのワイド入力範囲
- 同期スイッチングの最大効率98%
- ±1.5%出力電圧範囲
- シングル出力は1 Type-Cポート(最大100W)をサポート
- 出力チャンネル・イネーブル・ボタン
- 外付け同期・スペクトラム拡散によってスイッチング周波数をプログラム可能
- 過電圧、過電流、短絡保護
- 28リード側面はんだ付け対応QFNパッケージ
- AEC-Q100認定(手続き中)
アプリケーション
- 車載用USB-C電源供給
- 汎用電圧レギュレータ
代表的なアプリケーション
ブロック図
公開: 2022-03-29
| 更新済み: 2022-07-05

