Analog Devices Inc. LT8301 / LT8302絶縁フライバック・コンバータ
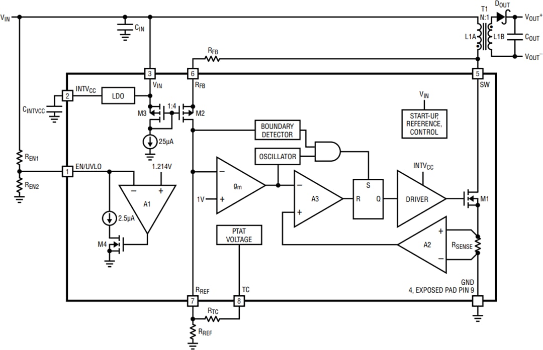
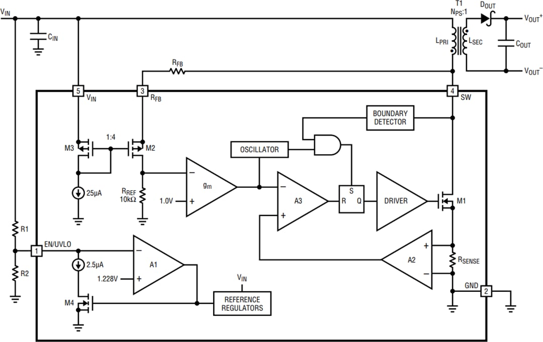
Linear Technology/Analog Devices LT8301 / LT8302絶縁フライバック・コンバータは、一次側フライバック波形から絶縁出力電圧を直接サンプリングします。LT8301 / LT8302には、第三の巻線または安定化のための光アイソレータは不要です。この出力電圧は、単一の外部レジスタを用いてプログラミングできます。内部補償とソフトスタートによって、外部部品の数がさらに削減されています。境界モード動作によって、小型の磁気ソリューションが実現しており、優れた負荷安定化が備わっています。低リップル・バースト・モード動作によって、出力電圧リップルを最小限に抑えながら、軽負荷で高い効率性が維持されます。特徴
- 2.8V~42Vの入力電圧範囲
- 軽負荷では低リップルBurst Mode®動作
- フル出力0.5%(typ)未満の最小負荷
- トランス3次巻線または光アイソレータなし
- 出力電圧の安定化に必須
- 正確なEN/UVLO閾値とヒステリシス
- 内部補償とソフトスタート
- 出力ダイオード用の温度補償
- 出力短絡保護
アプリケーション
- 絶縁車載、産業、医療用電源
- 絶縁補助/ハウスキーピング電源
LT8301 Block Diagram
LT8302 Block Diagram
LT8301 Typical Application Circuit
LT8302 Typical Application Circuit
公開: 2017-05-25
| 更新済み: 2025-09-10
