LT8333ブーストコントローラICは、2.8V~40Vの入力範囲で動作し、車載、テレコム、工業アプリケーションに適しています。コンバータは、300kHz~2MHzの間で調整および同期できるSSFMオプションを実現しています。LT8333には、プログラマブル・ソフトスタート、バイアスピン、入力低電圧ロックアウトといった他の機能が統合されています。このデバイスは、Burst Modeで最低9μAおよびシャットダウンで1μAまでの低自己消費電流を実現でき、バッテリ駆動システムに最適です。
Analog Devices Inc. LT8333電流モードDC-DCコンバータは、熱的に強化された3mm x 3mmデュアル・フラット・ノーリード(DFN)パッケージでご用意があり、-40°C +150°Cの動作接合部温度範囲が備わっています。
特徴
- 2.8V~40Vワイド入力電圧範囲
- 超低静止電流と低リップル
- Burst Mode 動作: IQ= 9μA
- 3A、40V電源スイッチ
- 単一のフィードバックピンによる正または負の出力電圧プログラミング
- プログラマブル周波数範囲(300kHz~2MHz)
- 外部クロックに同期可能
- 低EMI用のスペクトラム拡散周波数変調
- より高い効率性のためのBIASピン
- プログラム可能な低電圧ロックアウト(UVLO)
- 過電流および温度過昇保護
- 熱強化型3mm x 3mm DFN-10パッケージ
アプリケーション
- 産業および自動車
- 医療診断装置
- 電気通信
- 携帯用電子機器
標準アプリケーション回路
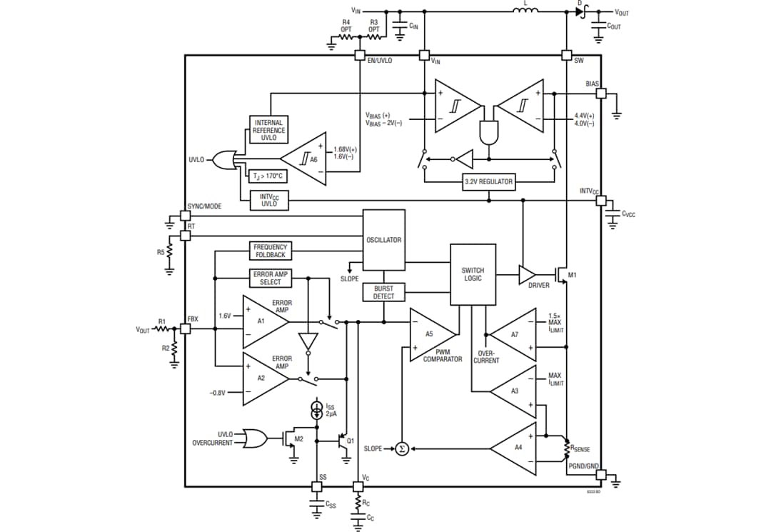
ブロック図
ピン指定
公開: 2022-02-10
| 更新済み: 2022-03-11

