Analog Devices Inc. LT8336昇圧Silent Switcher® DC-DCコンバータ
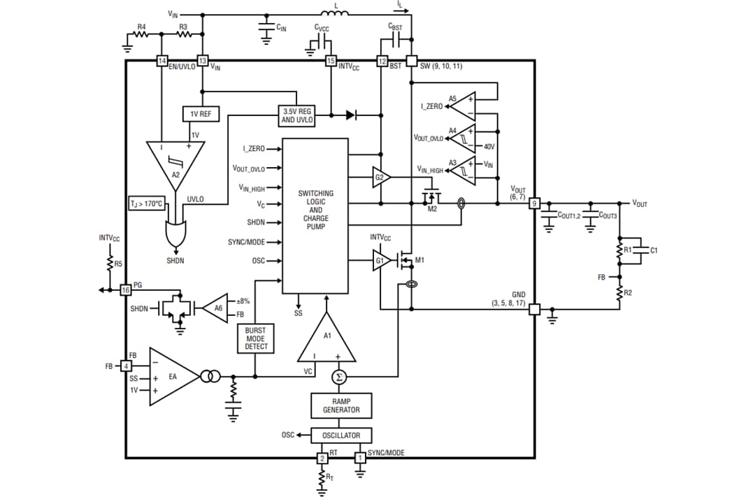
Analog Devices Inc. LT8336昇圧Silent Switcher® DC/DCコンバータには、固定周波、電流モード制御スキームが採用されており、優れたラインおよび負荷安定化を実現できます。この低IQ同期DC/DC紺端には、Silent Switcherアーキテクチャとオプションのスペクトラム拡散周波変調は、高スイッチング周波数で高い効率性を発揮しながらEMI放出を最小限に抑えます。入力/出力電圧範囲が広く、Burst Mode動作でのVINピン自己消費電流が小さく、パススルー動作 (VIN ≥ VOUT) での同期MOSFETのための100%デューティサイクル機能によってLT8336は、汎用昇圧・自立プリブースト・アプリケーションに最適です。LT8336には、40V、2.5Aパワースイッチが集積されており、300kHz~3MHzの間でプログラミングできる固定スイッチング周波数で動作し、外部クロックに同期できます。パルススキッピングまたはBurst Mode動作を選択でき、スペクトラム拡散周波変調あり/なしで効率性とEMI性能を最適化できます。また、出力ソフト起動、出力電源正常フラグ、出力過電圧ロックアウトも特徴です。
Analog Devices Inc. LT8336DC/DCコンバータは、コンパクトなQFN16パッケージでご用意があり、標準–40°C~+125°Cおよび拡張–40°C~+150°Cの両方の動作温度範囲で販売されています。
特徴
- Silent Switcherアーキテクチャ
- 超低EMI排出
- オプションの拡散スペクトラム周波数変調
- 集積40V、2.5Aパワースイッチ
- 2.7V~40Vワイド入力/出力電圧範囲:
- 小VINピン自己消費電流
- シャットダウン状態で0.3µA
- Burst Mode®動作で4.0µA
- パススルーで15.0µA(Vin > VOUT)
- 同期MOSFETのための100%デューティサイクル機能
- 300kHz~3MHz周波数範囲の間で調整と同期が可能
- 軽負荷でのパルススキッピングまたはBurst Mode動作
- 出力ソフトスタートと電力正常モニタ
- 内部補償
- 正確な1Vイネーブルピン閾値
- 動作温度範囲
- LT8336E: -40°C~+125°C
- LT8336J, LT8336H: -40°C~+150°C
- 3.0mm x 3.0mm x 0.94mm LQFN16パッケージ
- RoHS準拠
- AEC-Q100認定(手続き中)
アプリケーション
- 車載用および産業電源
- 汎用昇圧
ビデオ
ブロック図
標準アプリケーション回路
公開: 2020-10-07
| 更新済み: 2025-02-03
