Analog Devices Inc. LT8342 同期整流式昇圧コンバータ
Analog Devices LT8342 同期整流式昇圧コンバータは、Silent Switcher™ アーキテクチャを採用しています。これらのデバイスには、オプションでスペクトラム拡散周波数変調機能が含まれており、高いスイッチング周波数で高効率性を実現しながら電磁干渉(EMI)放射を最小限に抑えます。出力短絡保護および突入電流抑制機能はオプションです。LT8342は、広範な入力/出力電圧範囲、バーストモード動作時の低いVIN ピン自己消費電流、PassThru動作(VIN ≥ VOUT)時の同期MOSFETの100%負荷サイクル能力により、一般的なステップアップおよび自動車用プレブーストアプリケーションに最適です。フィードバックループでのVOUT の自己消費電流を最小限に抑えるために、オプションの内部抵抗分圧器(≥10MΩ)と2つの選択ピンを使用して、21段階の出力電圧レベルを設定できます。Analog Devices LT8342は、40V、9Aのパワースイッチを内蔵しており、300kHz~3MHzの間でプログラム可能なスイッチング周波数で動作し、外部クロックに同期可能です。LT8342はまた、プログラム可能な出力ソフトスタート機能、出力パワーグッドフラグ、出力過電圧ロックアウト機能を備えています。
特徴
- Silent Switcher アーキテクチャ
- 超低EMI排出
- オプションのスペクトラム拡散周波数変調
- 40V、9Aのパワースイッチを内蔵
- 出力短絡保護/突入電流抑制
- 広い入力電圧範囲 2.8V~40V
- 最大36Vのプログラム可能な出力電圧
- オプションの2ピンで21の出力電圧を選択可能
- 低いVIN ピン自己消費電流
- シャットダウン時:350nA、バーストモード動作時:9μA、PassThru™ 時:12μA(VIN = VOUT)
- 100%デューティサイクル能力
- 調整と同期が可能:300kHz〜3MHz
- 軽負荷時はパルススキップまたはBurst Mode
- 出力ソフトスタート機能とパワーグッドモニタリング
- 小型24ピン(4mm × 4mm)LQFNパッケージ
アプリケーション
- 車載用および産業用電源
- 汎用昇圧
ビデオ
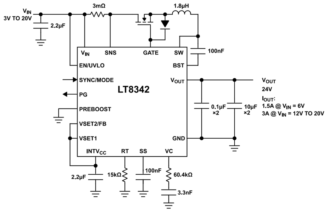
代表的なアプリケーション
公開: 2024-08-08
| 更新済み: 2025-04-01
