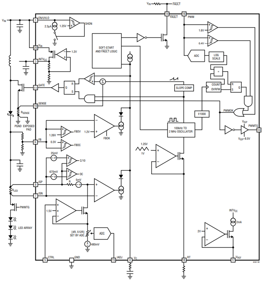
Analog Devices LT8356-1は、負荷のハイサイドまたはローサイドで出力電流を感知します。CTRL入力と IADJ入力の製品は、出力電流のアナログ・プログラミングを提供します。PWM入力とPWMTG ハイサイド PMOSドライバは、正確な時間ベースのLED調光機能を提供します。外部のデジタル信号で駆動される場合、PWM入力は100Hzで最大20,000:1 のLED調光比を提供します。定電圧で駆動される場合、PWM入力は、内部生成された高精度な指数関数的スケールの128の調光比(0.78%~100%)から1つを選択します。
特徴
- 内部指数関数PWM調光:128: 1
- 2ピン乗算アナログ調光
- 内部スペクトラム拡散周波数変調
- 20,000:1の外部PWM 調光(100Hz)
- 0V~120Vのレール・ツー・レール LED電流センシング範囲
- ±2% LED電流安定化
- ±2%出力電圧レギュレーション
- LEDショート/オープン保護と表示
- 広い入力電圧範囲:5V~100V
- PWM および出力遮断用のPMOSスイッチドライバ
- 定電圧および定電流制御
- 調整可能なスイッチング周波数:最大2MHz
- プログラム可能なヒステリシス付きVIN UVLO
- 動作温度範囲:-40°C~+125°C
- 側面はんだ付け可能20リード3mmx4mm QFNパッケージ
- 自動車アプリケーション向けのAEC-Q100認定済み
アプリケーション
- 高電圧LEDアプリケーション
- 自動車用ヘッド灯/走行灯
- 正確な電流制限電圧レギュレータ
代表的なアプリケーション
ブロック図
公開: 2024-07-03
| 更新済み: 2024-07-22

