ADI LT8376同期降圧LEDドライバは、RTピンで外付け抵抗器によって、あるいはSYNC/SPDピンで外部クロックによって、200kHz~2MHzの間でスイッチング周波数のプログラムに対応しています。オプションのスペクトラム拡散周波数変調を有効にすると、EMIを減少させるために周波数は100%~125%の間で変化します。また、LT8376には、PWM調光用の外部ハイサイドPMOSおよび外部信号が使用できない場合にPWM調光のアナログ制御を目的とした内部PWM信号発生器を対象としたドライバも搭載されています。LT8376には、独自のSilent Switcherテクノロジーが活用されており、非常に低いEMIを対象としています。
さらに、LT8376は、LED電流モニター、正確なEN/UVLOピン閾値、開回路/短絡負荷状態のオープンドレイン障害レポート、熱シャットダウン機能も搭載しています。
特徴
- ±1.5%以内のLED電流安定化
- ±2%以内の出力電圧安定化
- 100HzでPWM調光は5000:1
- 128:1内部PWM調光
- スペクトラム拡散周波数変調
- Silent Switcher®低EMI用アーキテクチャ
- 3.6V~60V入力電圧範囲
- 0V~60VのLEDストリング電圧
- 3A、60V内部スイッチ
- 200kHz~2MHz(同期機能を使用時)
- 99.9%の最大デューティサイクル
- 20:1のアナログまたはデューティサイクルLED電流制御
- オープン/ショートLED保護と故障表示
- モニタ出力を活用した正確なLED電流センス
- プログラム可能なUVLO
- 熱強化型28リード(4mm × 5mm) LQFN
アプリケーション
- 自動車用照明
- 産業照明、汎用照明
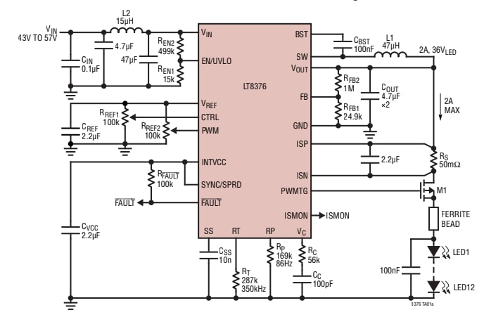
代表的なアプリケーション
公開: 2022-04-10
| 更新済み: 2022-04-13

