Analog Devices Inc. LT8604スイッチング電圧レギュレータ
Analog Devices Inc. LT8604スイッチング電圧レギュレータは、コンパクトな高速同期モノシリック降圧型レギュレータで、最大120mAまでの電流を供給します。これらのレギュレータには、最高2.2MHzまでの一貫したスイッチング周波数での高い効率性が備わっています。LT8604スイッチングレギュレータは、200kHz~2.2MHzの間で調整できるスイッチング周波数範囲および3.2V~42V供給電圧範囲で動作します。これらの電圧レギュレータには、35nsの高速最小スイッチON時間が備わっており、AECの認定を取得しています。LT8604レギュレータは、小型10リード3mm x 2mmサイドウェッタブルDFNパッケージでご用意があります。アプリケーションには、工業センサー、工業モノのインターネット(IoT)、4mA~20mA電流ループ、流量計、車載ハウスキーピング電源があります。特徴
- 高効率2MHz同期動作
- >90%効率性 @ 50mA、12VIN~5VOUT
- 超小自己消費電流burst Mode®動作
- <2.5µA IQ安定化24VIN~3.3VOUT
- 10mVP-P出力リップル
- 3.4V~42Vの広い入力電圧範囲
- 35ns高速(最短)スイッチON時間
- 200kHz~2.2MHzの間でスイッチング周波数を調整可
- 小型インダクタを実現
- 正確な1Vイネーブルピン閾値
- 内部補償
- 出力ソフトスタートおよび追跡
- 小型10リード3mm x 2mm Side-Wettable DFNパッケージ
- 車載アプリケーション向けAEC-Q100認定
アプリケーション
- 産業用センサ
- 工業用モノのインターネット(IoT)
- 電流ループ: 4mA~20mA
- 流量計
- 車載清掃用品
標準アプリケーションの回路図
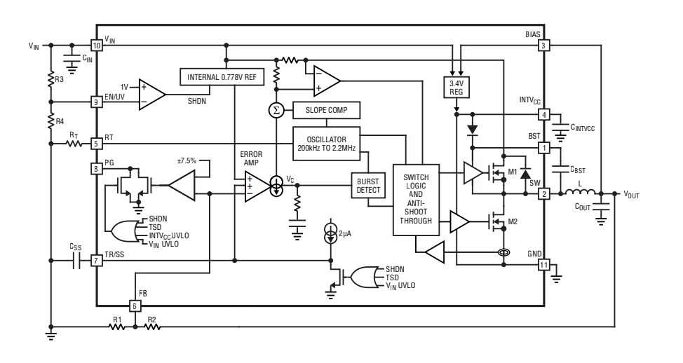
ブロック図
公開: 2021-03-11
| 更新済み: 2022-03-11
