Analog Devices Inc. LT8615モノシリック降圧型スイッチングレギュレータ
Analog Devices Inc. LT8615 同期モノリシック降圧スイッチング・レギュレータは、高効率のコンパクトな同期レギュレータで、超低EMI放射を実現するSilent Switcher® パワートレインが特長です。これらのレギュレータは、Burst Mode動作(出力が完全にレギュレーションされた状態)で消費する静止電流がわずか2.5μAであるため、出力電流が非常に小さい(低負荷)時でも高い効率を維持しつつ、出力リップルを10mVP-P 未満に抑えることができます。LT8615レギュレータは、40ns高速最小スイッチon時間、オプションのスペクトラム拡散周波数変調、正確な1Vイネーブルピン閾値、1Aでの125mV超低ドロップアウトが特徴です。これらのレギュレータは、3mm x 3mmサイドウェッタブルQFNパッケージでご用意があります。LT8615レギュレータは、低EMI降圧、工業電源、車載アプリケーションで使用されます。特徴
- 広い入力電圧範囲 3V~42V
- 超低静止電流のBurst Mode® 動作:
- 12VIN から3.3VOUT へのレギュレーション時のIQ :2.5μA未満
- 出力リップル:10mVP-P 未満
- 超低EMI放射を実現するSilent Switcher® パワートレイン
- 2MHz時の最大効率:93%(12VIN 、5VOUT)
- 高速最小スイッチon時間:40ns
- 125mVで1A超低ドロップアウト
- 400kHz~2.5MHzで調整可能かつ同期可能
- オプションの拡散スペクトラム周波数変調
- 固定周波数ピーク電流モード動作
- 正確な1Vイネーブルピン閾値
- 出力ソフトスタートおよび追跡
- 小型3mm x 3mmサイドウェッタブルQFNパッケージ
- 高電圧および低電圧ピンの間のクリアランス
- 車載アプリケーション向けAEC-Q100認定
アプリケーション
- 低EMI降圧型
- 工業用電源
- 車載要件
標準的なアプリケーション図
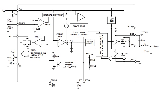
ブロック図
公開: 2025-01-28
| 更新済み: 2025-06-03
