Analog Devices Inc. LT8672アクティブ整流器コントローラ
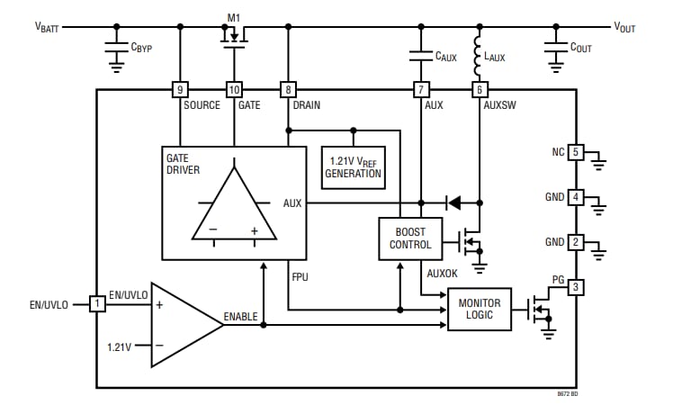
Analog Devices Inc. LT8672アクティブ整流器コントローラは、逆入力保護用に設計されているAEC-Q100認定コントローラです。これらのコントローラは、パワー・ショットキー・ダイオードに取って替わる外部NチャンネルMOSFETを駆動します。LT8672コントローラは、さらにシンプルで効率的な回路のコールド・クランクとスタート・ストップ時の最小入力電圧要件を消去します。入力電力源が公称したり短絡が発生した場合、高速ターンオフによって逆電流過渡が最小限に抑えられます。これらのコントローラは、外部FETを完全にオンにできる必須のブースト電圧を実現している統合補助ブースト・レギュレータで構成されています。LT8672コントローラは、超高速過渡応答、逆入力保護、広い動作電圧範囲、低シャットダウン電流、正確なイネーブルピン閾値が特徴です。一般的なアプリケーションには、車載用バッテリ保護、産業電源、ポータブル計測機器があります。特徴
- -40Vの逆入力保護
- ショットキーダイオードと比較して性能が向上:
- >90% 低減された電力消費
- 20mV 低減ドロップ
- 超高速過渡応答:
- 50kHzまで6VP-Pを整流
- 100kHzまで2VP-Pを整流
- 幅広い動作電圧範囲: 3V~42V
- 低自己消費電流: 動作中で、20µA
- 低シャットダウン電流: 3.5µA
- 1.21Vの正確なイネーブル・ピン閾値
- 車載アプリケーション向けAEC-Q101認定
- 小型10ピンMSOPパッケージ、10リード3mm × 2mm DFNパッケージ、3mm × 2mmサイド-ウェッタブル・DFNパッケージ
アプリケーション
- 自動車バッテリの保護
- 工業用電源
- ポータブル計測機器
ブロック図
標準アプリケーション回路
過酷な車載環境のための包括的な電源システム設計
車載アプリケーション用の電源は、過酷な条件下でも故障せず作動することが必須です。設計者は、ロードダンプ、コールドクランク、バッテリ逆極性、ダブルバッテリジャンプ、スパイク、およびLV 124、ISO 7637-2、ISO 17650-2、TL82066で定義されている過渡現象だけでなく、機械的振動、騒音、非常に広い温度範囲などをはじめとして、あらゆる緊急事態を考慮に入れる必要があります。本記事は、車載用電源仕様における重要な要件、および車載仕様に適合したソリューションに焦点を当てています。
公開: 2019-04-15
| 更新済み: 2023-11-14
