Analog Devices Inc. LT8722超小型4A/15Vフルブリッジドライバ
Analog Devices Inc. LT8722超小型4A/15Vフルブリッジ・ドライバは、高性能、高効率、モノリシックのフルブリッジ DC/DCコンバータです。フルブリッジの片側はパルス幅変調(PWM)降圧パワーステージによって駆動され、もう一方はリニアパワーステージによって駆動されます。LT8722は、1 つのインダクタだけを必要としながら、負荷に最大±54Wの電力を供給します。統合25ビット・デジタル/アナログ・コンバータ(DAC)は、LT8722の出力電圧を制御します。2つの9ビット追加DACが正および負の出力電流制限を制御します。アナログ出力遠隔測定ピンを使用して、VIN 、VOUT 、IOUT 、またはLT8722のジャンクション温度など、SPIで選択可能なパラメータをモニターできます。シリアルペリフェラルインターフェイス(SPI)により、LT8722の構成と制御が可能で、必要な出力電圧、出力電流制限、電圧制限、スイッチング周波数、ON/OFF 動作を柔軟に設定できます。SPI は最大10MHzで動作し、高速リードバックと制御が可能です。Silent Switcher技術は、高いスイッチング周波数で高効率を実現しながら、EMI/EMC放射を最小化します。Analog Devices LT8722は、3.1V~15Vの単一電源で動作し、3mm×3mmLQFN パッケージで提供されます。
特徴
- 25ビットデジタル出力電圧制御
- 広い入力電圧範囲:3.1V~15V
- 出力電流: ±4A
- 最大54Wの高い出力電力
- 高周波での高い効率性:4A、15VIN 、fSW = 3MHzで92.6%の効率
- 統合された4A電源スイッチ
- Silent Switcher®アーキテクチャ
- SPIインターフェイスより、ユーザーは次のことができます:
- 出力調整電圧の設定
- 出力電流制限の設定
- デバイスステータスの確認
- 出力の有効化/無効化
- 診断/テレメトリ用のアナログ出力
- 500kHz~3MHzで調整可能かつ同期可能
- 小型3mmx3mm 18リードLQFN パッケージ
アプリケーション
- 精密制御による熱電冷却器(TEC)の駆動
- 送信光サブアセンブリ(TOSA)冷却
- エルビウム添加ファイバ・アンプ(EDFA)温度調節
- フォトニック集積回路(PIC)冷却
- LiDARミラー制御
- モーター制御
代表的なアプリケーション
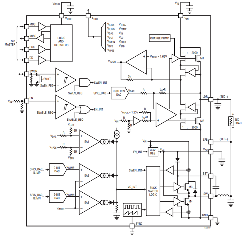
ブロック図
公開: 2024-07-04
| 更新済み: 2025-01-29
