Analog Devices Inc. LTC3306同期整流降圧レギュレータ
Analog Devices Inc. LTC3306同期整流式降圧レギュレータは、超小型で高効率かつ低ノイズのモノリシック同期整流式降圧DC/DCコンバータで、2.25V~5.5Vの入力電源で1.75A(最大値)の平均出力電流を得ることができます。これらのレギュレータは、定周波数、2MHzスイッチング周波数でのピーク電流モード制御、22nsの最小オン時間を活用した小型ソリューションサイズでの高速過渡応答と正確な安定化を達成しています。使用可能なモードには、低ノイズを目的とした強制連続モード、あるいは軽負荷でのさらなる高効率を目的とした低リップルバーストモード® があります。LTC3306は、外部レジスタプログラマブル出力または50mV刻みで500mV ~ 3.65Vの固定出力電圧でご用意があり、非常に低いドロップアウト電圧を供給する100%のデューティサイクル動作を実現しています。その他の機能には、高精度PGOOD出力、
高精度イネーブル閾値、出力過電圧保護、サーマルシャットダウン、出力短絡保護があります。Analog Devices Inc. LTC3306同期整流式降圧レギュレータは、6ピンの1.6mm × 1mm、0.5mmピッチのWLCSPパッケージを採用しています。
特徴
- 動作 低リップルのBurst Modeまたは強制連続モード
- 高効率
- 30mΩ NMOS
- 100mΩ PMOS
- ピーク電流モード制御
- 広帯域幅
- 高速過渡応答
- 過負荷時のインダクタ飽和を安全に許容
- 高精度400mVイネーブル閾値
- 低シャットダウン電流(1μA)
- 内部補償
- ソフトスタート内蔵
- パワーグッド出力
- 小型WLCSPパッケージと少数の小型外付け部品によって、9mm2 の完全ソリューションサイズを実現
アプリケーション
- 汎用、工業、GSM電源
- 分散DC電力システム(POL)
- FPGA、ASIC、µPコア電源
仕様
- 電圧範囲
- 2.25V ~ 5.5V入力(VIN)
- ±1.0%精度が備わった0.5V ~ 3.65V出力(VOUT)
- スイッチング周波数 : 2MHz typical
- イネーブルしきい値 400mV
- オンタイム: 22ns最小
- ソフト起動時間 0.25ms~3ms
- -40°C~125°C動作接合部温度範囲
代表的なアプリケーション
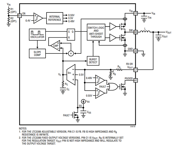
ブロック図
公開: 2023-02-27
| 更新済み: 2024-03-26
