Analog Devices Inc. LTC3307A/B降圧Silent Switcher™
Analog Devices Inc. LTC3307A/B降圧Silent Switcher™は、非常に小型で高効率、低ノイズのモノシリック同期3A降圧型DC-DCコンバータで、2.25V~5.5V入力供給で動作します。定周波、最高3MHzまでのスイッチング周波数でのピーク電流モード制御、および最小22nsまでの最小ON時間が採用されているLTC3307A/Bは、小さな外付け部品で高速過渡応答を実現できます。Silent Switcherアーキテクチャによって、EMI放出も最小限に抑えられます。特徴
- 高効率: 8mΩ NMOS、31mΩ PMOS
- プログラマブル周波数3MHz(最高)
- 小型インダクタとコンデンサ
- ピーク電流モード制御
- 22ns最小オンタイム
- ワイド帯域幅、高速過渡応答
- Silent Switcher™アーキテクチャ
- 超低EMI排出
- 40µAのIQをともなう低リップルBurst Mode®動作
- 過負荷時のインダクタ飽和を安全に許容
- VIN範囲: 2.25V~5.5V
- VOUT範囲: 0.5V~VIN
- VOUT精度: 温度範囲全体で±1%
- 高精度400mVイネーブル閾値
- シャットダウン電流: 1µA
- 内部補償とソフト・スタート
- パワーグッド出力
- 熱強化型2mm × 2mm LQFNパッケージ
アプリケーション
- 光ネットワーキング、サーバ、テレコム
- 車載、産業、商業
- 分散DC電力システム(POL)
- FPGA、ASIC、µPコア電源
標準アプリケーション回路
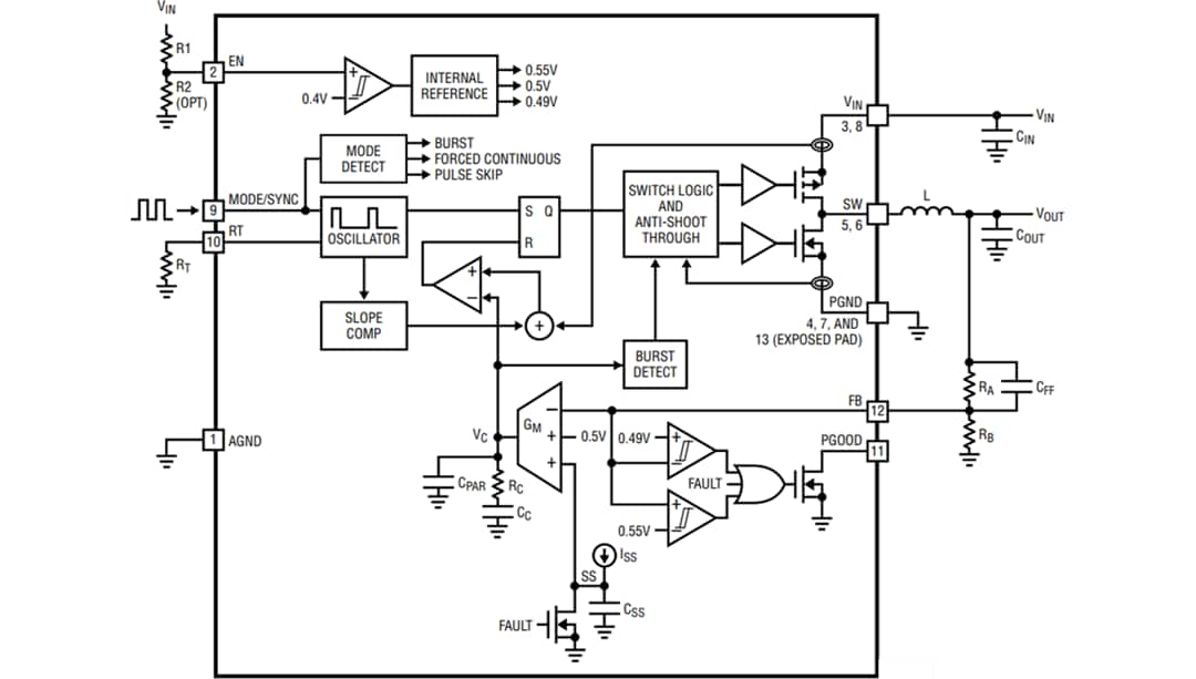
ブロック図
公開: 2019-10-09
| 更新済み: 2024-03-07
