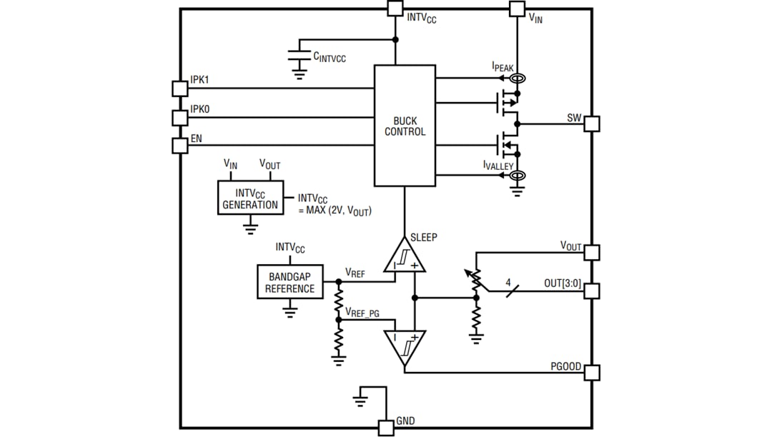
LTC3336バックレギュレータには、ヒステリシス電圧制御が採用されており、V OUT sセンスピンからの内部フィードバックを介して出力の安定化を図ります。出力電圧は、16通りの異なる固定値のいずれかにプログラミングできます。ドロップアウトでは、PチャネルMOSFETが100%オンになります。
10mA、30mA、100mA、300mA のピーク入力電流はピンを選択できるだけでなく、1.2V、1.5V 1.6V 1.8V、2.0V、2.4V、2.5V、2.8V、3.0V、3.2V、3.3V、3.6V、3.7V、4.1V、4.2V 、 5.0Vの出力電圧もピンで選択できます。
Analog Devices Inc. LTC3336 NanopowerバックDC-DCレギュレータは、コンパクトな12リードLQFNパッケージで提供されます。
特徴
- 入力電圧範囲:2.5V~15.0V
- 最大250mAまでの出力電流
- IVIN = 65nA(I規制、無負荷)
- 出力電圧範囲:1.2V~5.0V
- 4つのピンストラップ入力経由でプログラミングされた16の固定出力電圧
- 低IQ ドロップアウトモード
- 2つのピンストラップ入力(10mA、30mA、100mA、300mA)からプログラミングされた4つのピークVIN 電流
- パワーグッド(PGOOD)出力
- 動作接合部温度範囲:-40°C~+125°C
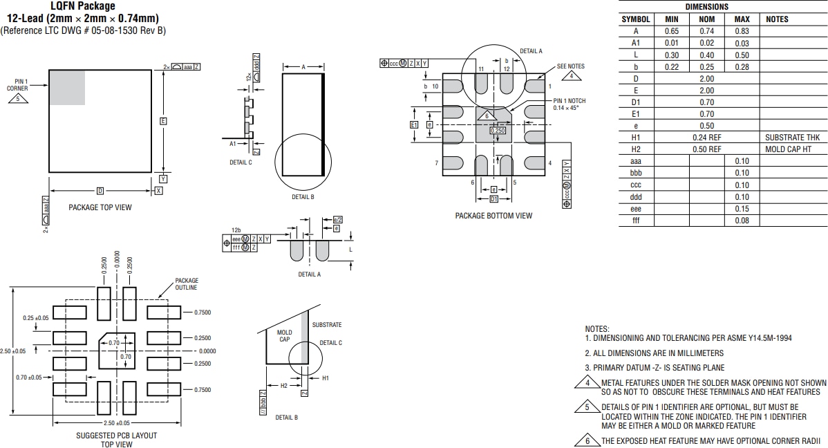
- 2mm x 2mm LQFN-12パッケージ
アプリケーション
- 低消費電力・一次バッテリ駆動システム
- リモート産業用センサ
- キープアライブ電源とバッテリバックアップ
- 電子ドアロック
- SmartMesh®アプリケーション
- 資産トラッカ
標準アプリケーション回路
ブロック図
パッケージの外形
公開: 2021-08-30
| 更新済み: 2023-06-09

