Analog Devices Inc. LTC388x降圧型コントローラ
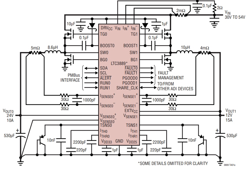
Analog Devices Inc. LTC388x降圧型コントローラは、デュアルPolyPhase DC-DC同期降圧型スイッチング・レギュレータ・コントローラです。LTC388xデバイスは、I2CベースのPMBusに準拠したシリアル・インターフェイスを備えています。これらのコントローラは、定周波数、電流モードアーキテクチャで、高電圧入力および出力機能が搭載されています。また、このデバイスには、プログラマブル・ループ補償もあり、グラフィカル・ユーザー・インターフェイス(GUI)が搭載されたLTpowerPla™ソフトウェア開発ツールよってサポートされています。特徴
- PMBus/I2C準拠のシリアル・インターフェイス
- テレメトリ・リードバックにはVIN、私に、VOUT、IOUT、温度、障害機能を搭載
- プログラマブル電圧、電流制限、デジタル・ソフトスタート/ストップ、シーケンシング、マージニング、OV/UV/OC、周波数、制御ループ補償
- 温度全体で±0.5%未満の出力誤差
- 統合16ビットADCおよび12ビットDAC
- 統合ハイサイド電流センス・アンプ
- ECCおよび障害ロギング搭載内部EEPROM
- 統合NチャンネルMOSFETゲート・ドライバ
- 電力変換の
広いVIN範囲: 5V~60V - VOUT0、VOUT1範囲: 1V~40V
- アナログ電流モード制御
- 最大6段階(85kHz~500kHz)のための正確なPolyPhase®電流共有
- 52リード(7×8mm)QFNパッケージでご用意あり
アプリケーション
- テレコム、データコム、ストレージシステム
- 工業およびポイント・オブ・ロード・アプリケーション
一般的なアプリケーション
公開: 2018-12-11
| 更新済み: 2023-06-06
