Analog Devices Inc. LTC4126ワイヤレス・リチウムイオン電池充電器
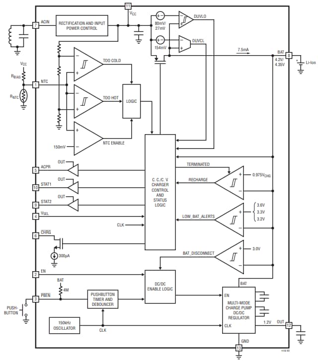
Analog Devices Inc. LTC4126ワイヤレス・リチウムイオン電池充電器は、低消費電力シングルセル充電器で、統合降圧型DC/DCレギュレータが搭載されています。この降圧型レギュレータは、バッテリから給電される低ノイズ・マルチモード充電ポンプで、出力での安定化1.2Vを実現しています。LTC4126充電器は、フル機能が搭載された定電流・定電圧リチウムイオン電池充電器で、自動充電、安全タイマによる自動終端、NTCピン経由の電池温度監視が搭載されています。これらの電池充電器は、電池電圧が3Vを下回るとすべての負荷から電池を切断する低電圧保護が特徴です。小型2mm x 2mm LQFNパッケージおよび最小限の外付け部品数によってこれらの充電器は、リチウムイオン電池で駆動する補聴器アプリケーションおよび他の低消費電力ポータブルデバイスに適しています。特徴
- ワイヤレスリチウムイオン電池充電器に加えて、高効率マルチモード充電ポンプDC/DC
- DC~>10MHzワイドバンドRx周波数
- 過電圧制限が搭載されている統合整流器
- 温度認定済充電のためのNTC入力
- ピン選択式充電電圧: 4.2V~4.35V
- 7.5mA(固定)充電電流
- 1.2V DC/DC安定化出力
- 3V低バッテリ切断
- 最大60mA DC/DC出力電流
- 50kHzまたは75kHzスイッチング周波数、可聴ノイズなし
- プッシュボタンおよび/またはデジタルオン/オフ制御(DC/DC用)
- 熱強化12リード2mm x 2mm LQFNパッケージ
アプリケーション
- 補聴器
- 低消費電力リチウムイオン駆動デバイス
- ワイヤレスヘッドセット
- IoTウェアラブル
標準アプリケーション回路
ブロック図
View Results ( 6 ) Page
| 部品番号 | データシート | 出力電流 | 動作供給電流 |
|---|---|---|---|
| LTC4126EV-10#TRMPBF | ![]() |
60 mA | 7.5 mA |
| LTC4126EV#TRMPBF | ![]() |
60 mA | 50 uA |
| LTC4126EV-ADJ#TRMPBF | ![]() |
7.5 mA | 50 uA |
| LTC4126EV-10#TRPBF | ![]() |
60 mA | 7.5 mA |
| LTC4126EV#TRPBF | ![]() |
60 mA | 50 uA |
| LTC4126EV-ADJ#TRPBF | ![]() |
7.5 mA | 50 uA |
公開: 2019-07-03
| 更新済み: 2024-04-01

