Analog Devices Inc. LTC4291/LTC4292 4ポートPOE PSEコントローラ
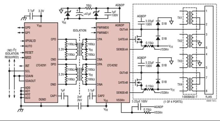
Analog Devices LTC4291/LTC®4292チップセットには、絶縁4ポート電源装置(PSE)コントローラが搭載されており、IEEE 802.3bt (PoE++) パワー・オーバー・イーサネット(PoE)システムでの使用を目的に設計されています。LTC4291/LTC4292コントローラには、各2チャンネルの4つの独立したPSEポートで構成されており、次世代のIEEE 802.3bt受電デバイス(PD)に完全に準拠したサポートが保証されています。LTC4291シリーズには、PSEホストへのデジタル・インターフェイスが搭載されています。LTC4292シリーズには、高電圧イーサネット・パワー・インターフェイスが実装されています。2つのICは、イーサネット変圧器を使用して通信します。トランス絶縁通信プロトコルは、最大6つのフォトカプラ、および従来の設計で使用されていた複雑な絶縁3.3V電源を置き換えます。LTC4291/LTC4292デバイスは、802.3bt PDコントローラに準拠しており、シームレスに動作します。LTC4292/LTC4291 PoE PSEコントローラは、低RDS(ON)外部MOSFETおよびパワー・チャンネルあたり0.15Ωセンス抵抗を使用することで、極めて低い熱放散を達成しています。PD検出は、マルチポイント電圧と電流検出メカニズムを使用して確立されており、誤ったPD検出から最良の免疫を確保します。LTC4291/LTC4292 PoE PSEコントローラを使用すると、シングル署名またはデュアル署名PDに最大71.3Wの電力を通電できます。
特徴
- 4つのPSEポート
- ポートごとに2つの電源チャンネル
- IEEE 802.3bt Type3とType 4 PSEに完全準拠
- Type 1、2、3、4 PDに準拠したサポート
- チャネルあたりの低消費電力経路
- 150mΩセンス抵抗
- 30mΩまたは低MOSFET RDS(ON)
- チップセットによって電気絶縁を実現
- オプトカプラと絶縁3.3V電源を排除
- 非常に高い信頼性のマルチポイントPD検出
- 接続チェックによってシングル署名とデュアル署名を区別
- ポートごとの連続、専用電力と電流監視
- ポート単位の電力ポリシング
- 1MHz I2C互換シリアル制御インターフェイス
- ピンまたはI2CプログラマブルPD電力最大71.3W
- 40リード6mm × 6mm(LTC4292)および
- 24リード4mm × 4mm (LTC4291) QFNパッケージ
アプリケーション
- PoE PSEスイッチ/ルータ
- PoE PSEミッドスパン
標準的なアプリケーション図
公開: 2018-08-27
| 更新済み: 2025-03-25
