Analog Devices Inc. LTC4372 & LTC4373低IQ理想ダイオードコントローラ
Analog Devices Inc. LTC4372およびLTC4373低IQ理想ダイオードコントローラは、ショットキーダイオードの代替品となるように外付けNチャンネルMOSFETを駆動するように設計されています。これらのデバイスは、ショットキーダイオードと比較して、MOSFET全体での順方向電圧降下を制御し、軽負荷であっても一方のパスから他方のパスへの損失がより小さい電流供給を保証します。LTC4372およびLTC4373は、5µA小動作電流および0.5µA低シャットダウン電流が特徴です。これによって、理想ダイオードが間欠負荷または常時待機チャンネルで使用されるアプリケーションでの効率性が向上するため、LTC4372およびLTC4373はポータブル計測機器、車載、再生可能エネルギー分野でのバッテリ駆動アプリケーションに適しています。さらに、LTC4372およびLTC4373は 、突入電流制御と負荷スイッチングを目的としたバック-to-バックNチャンネルMOSFETを制御できます。LTC4372には、シャットダウン入力と2µAプルアップ出力があり、デバイスをシャットダウンするための高値抵抗器が不要になります。LTC4373は、シャットダウン入力とプルアップ出力の代わりに、外部電圧の監視を目的に低電圧入力と出力を実現しており、これによって隣接する監視装置が不要になります。
Analog Devices Inc. LTC4372およびLTC4373理想ダイオードコントローラは、8リードMSOPおよびDFNパッケージで販売されています。
特徴
- 消費電力を削減するパワー・ショットキー・ダイオードの交換
- 突入制御と負荷スイッチングのためのバック-to-バックMOSFETを駆動
- 小自己消費電流 (IQ)
- 動作: 5µA
- シャットダウン: 0.5µA
- 2.5V~80Vワイド動作電圧範囲
- 高圧側外部NチャンネルMOSFETドライブ
- -28V逆方向供給保護
- 高速1.5µs逆方向電流ターンOFF
- 動作周囲温度範囲 (Tamb)
- LTC4372C、LTC4373C: 0°C~+70°C
- LTC4372I、LTC4373I: -40°C~+85°C
- LTC4372H、LTC4373H: -40°C~+125°C
- MSOP-8およびDFN-8パッケージ(オプション)
アプリケーション
- 自動車バッテリの保護
- 冗長電源
- ポータブル計測機器
- ソーラー駆動システム
- 環境発電アプリケーション
- 供給ホールドアップ
ビデオ
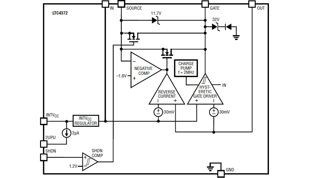
ブロック図 (LTC4372)
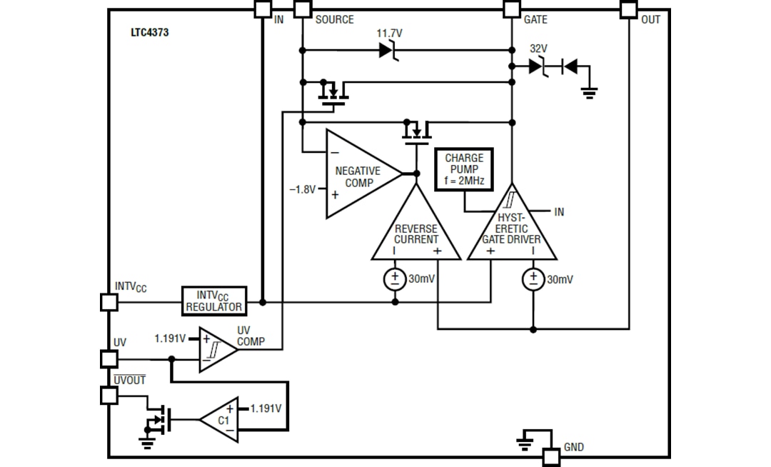
ブロック図 (LTC4373)
標準アプリケーション回路
ピン構成
公開: 2020-11-23
| 更新済み: 2024-12-04
