Analog Devices Inc. LTC4381低静止電流Eヒューズ
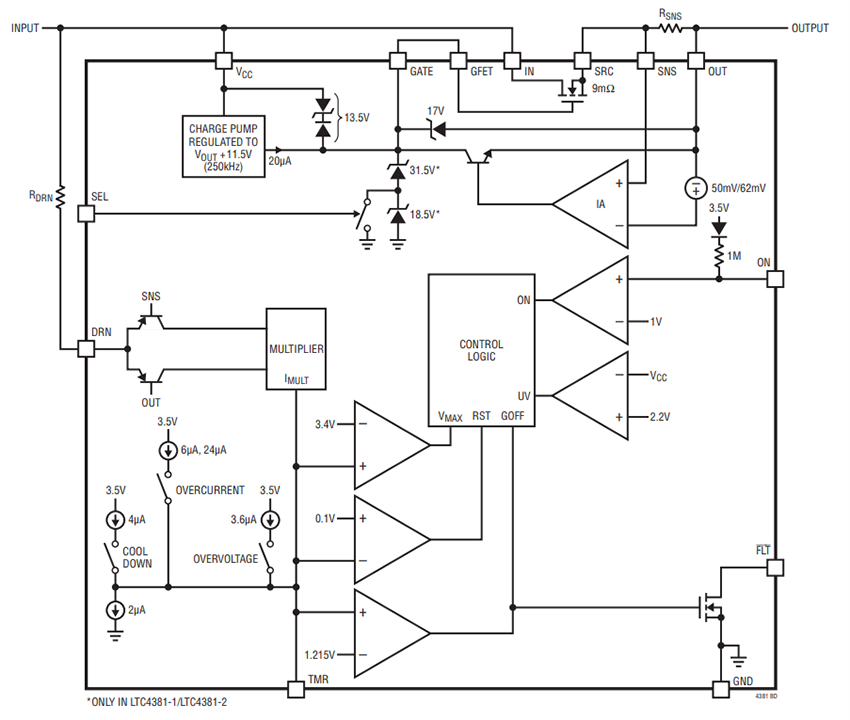
Analog Devices Inc. LTC4381低静止電流 Eヒューズは、内部9mΩ のNチャネル MOSFET を備えた統合ソリューションです。過電圧保護は、内部9mΩ NチャンネルMOSFETゲート電圧をクランプすることによって提供され、自動車の負荷ダンプなどの過電圧イベント時に出力電圧を安全な値に制限できます。MOSFETの安全動作領域は、生産試験が完了しており、高電圧過渡時の応力が保証されています。固定出力クランプ電圧は、12Vおよび24V/28Vシステムで選択できます。最大80Vの任意の電圧のシステムの場合、調整可能クランプバージョンを使用します。過電流保護も提供されます。内部の乗算器は、VDS とID に比例するTMRピン電流を生成し、過電流と過電圧の両方状態での動作時間がMOSFET応力に応じて制限されます。GATEピンは、逆入力保護のためにバックツーバックMOSFETを駆動し、SCHOTTKYダイオード・ソリューションの電圧降下と消散を排除します。6μAの低い動作電流により、常時オンおよびバッテリ駆動アプリケーションでの使用が可能になります。
Analog Devices LTC4381低静止電流Eヒューズは、32リード DFN (7mm × 5mm) プラスチックパッケージで提供され、-40° ~ +125°Cの温度範囲内で動作します。
特徴
- 最大100Vのサージ電圧に対する耐性
- 内部9mΩのNチャンネルMOSFET
- 70V/1Aで20msの安全動作領域を保証
- 低静止動作電流:6µA
- 自動車のコールドクランク状態による動作
- 4V ~ 72Vの広い動作電圧範囲
- 入力TVSは不要
- 過電流保護
- 内部28.5V/47Vあるいは調整式出力クランプ電圧を選択可
- -60Vの逆入力保護
- 調整可能な電源ON閾値
- MOSFET応力加速がある調整可能な障害タイマー
- ラッチオフと再試行オプション
- 故障時の低い再試行負荷サイクル
- 32リード DFN (7mm × 5mm) パッケージ
アプリケーション
- 自動車用12V、24V、48Vシステム
- 航空宇宙/工業サージ保護
- ホットスワップ/ライブ挿入
- ハイサイド・スイッチ(バッテリ駆動システム用)
- 自動車負荷ダンプ保護
代表的なアプリケーション
ブロック図
公開: 2024-07-08
| 更新済み: 2024-07-11
