Analog Devices Inc. LTC5555プログラマブル・ゲイン下位変換ミキサ
Analog Devices Inc. LTC5555プログラマブル・ゲイン下位変換ミキサは、2.5GHz~7GHzの最適化されたゲイン平坦性をともなう正確なゲイン設定を必要とするレシーバに最適です。これらの下位変換ミキサには、アクティブミキサおよびデジタルIF VGAが組み込まれており、15.5dBゲイン制御範囲が組み込まれています。LTC5555ミキサは、低減されたパワーモードが特徴で、高速ターンONおよびシャットダウンが可能になるイネーブルピンが特徴です。これらの下位変換ミキサは、0.5dBステップにおいてSPIまたは並列ゲイン制御で構成されています。LTC5555ミキサは、-40°C~105°Cの温度範囲で動作します。これらの下位変換ミキサには、15.5dB調整可能ゲイン範囲および9dB電力変換ゲインが備わっています。LTC5555ミキサは、ワイヤレスリピータ、軍用レーダと通信用受信機、試験と計測機器、ソフトウェア定義の無線での使用に最適です。特徴
- 0.5dBステップでのSPIまたは並列ゲイン制御
- 非常に小さいソリューションサイズ
- 低消費電力モード、シャットダウンモード
- 低減された消費電力モード:
アプリケーション
- 3.6GHz、4.8GHz、5.8GHz帯域ワイヤレスインフラレシーバ
- ワイヤレスリピータ
- 軍用レーダーおよび通信用受信機
- 試験機器および測定機器
- ソフトウェア定義のラジオ
仕様
- 2.5GHz~7GHzの最適化されたゲイン平坦性
- 31dBm出力IP3
- 9dB電力変換ゲイン
- 15.5dBの調整できるゲイン範囲
- 3.3V単電源
- –40°C~105°C動作温度範囲
- 接合部温度: 150°C
- –65°C~150°Cストレージ温度範囲
- 4V供給電圧
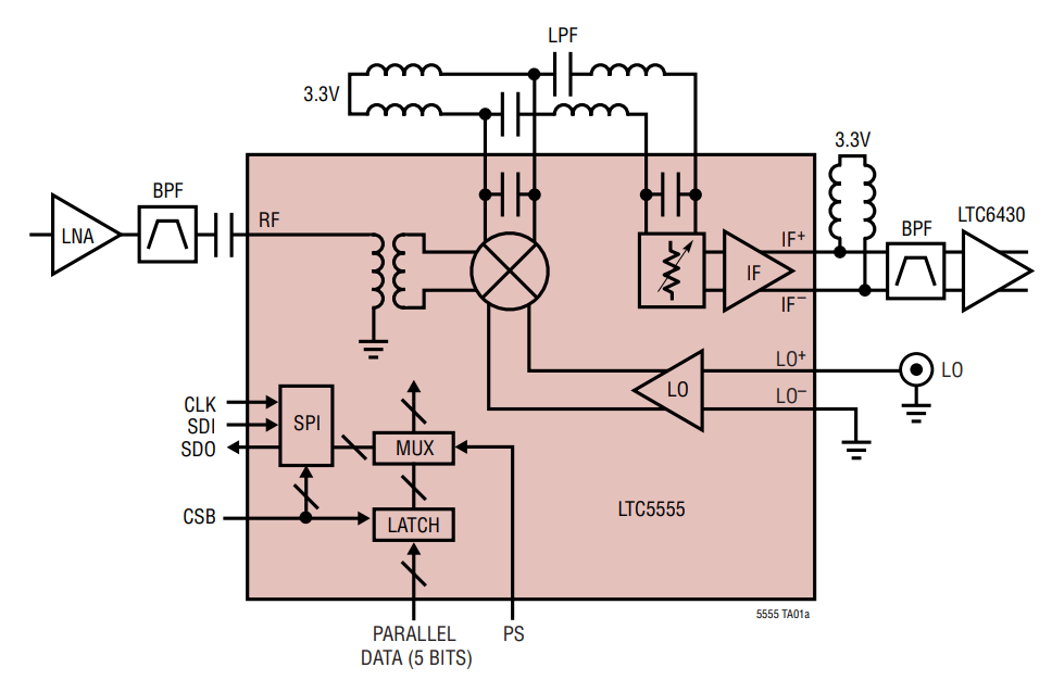
プログラマブル0.5dBゲインステップをともなうレシーバ
LTC5555のPIN構成
LTC5555の性能グラフ
公開: 2019-11-28
| 更新済み: 2024-02-27
