Analog Devices Inc. LTC6655高精度バンドギャップ電圧リファレンス
Analog Devices Inc. LTC6655高精度バンドギャップ電圧リファレンスには、比類のないノイズおよびドリフト性能が備わっており、計装および試験装置に必要となる高分解能測定に最適です。さらに、LTC6655電圧リファレンスは、-40℃~125°Cの温度範囲に完全指定されており、要求の厳しい車載および産業アプリケーションに求められる適合性が確保されています。高度曲率補償によって、これらのバンドギャップ電圧リファレンスは、予測可能な温度特性および最高±0.025%の正確な出力電圧を伴う2ppm/℃未満のドリフトを達成でき、キャリブレーションの必要性が削減または排除されます。LTC6655は、出力電圧より500mVのみ高い電圧から最高13.2Vまで給電できます。卓越したライン除去と組み合わされた、ソースおよびシンク機能が搭載された優れた負荷安定化によって、広範囲の動作条件にわたって一貫した性能が保証されます。シャットダウン・モードは、低消費電力アプリケーション用に提供されています。
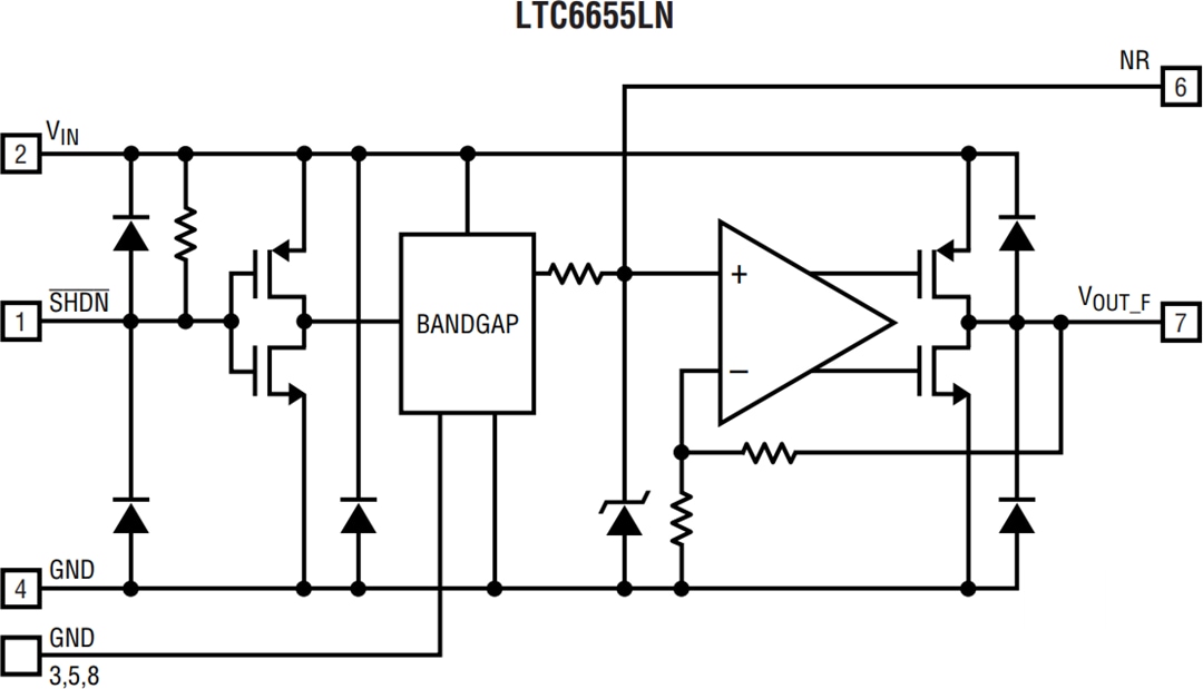
また、このデバイスのLTC6655LNのバリアントは、単一コンデンサを追加することでワイドバンド・ノイズを低減できる指定ノイズ低減ピンも特徴です。
LTC6655リファレンスは、8リードMSOPパッケージおよび8リードLS8パッケージに収められて販売されています。LS8は、5mm × 5mm表面実装密封パッケージで、優れた安定性を実現しています。
特徴
- 低ノイズ:
- LTC6655-2.5向け0.25ppmP-P (0.1Hz~10Hz) 625nVP-P
- LTC6655LN-2.5 CNR = 100µF向け0.21ppmRMS{sp}(10Hz~10kHz)
- 低ドリフト: 最高2ppm/°C
- 高精度: 最高±0.025%
- 湿度感度なし(LS8パッケージ)
- 熱ヒステリシス(LS8): 30ppm(-40°C~85°C)
- 長期ドリフト(LS8): 20ppm/√kHr
- -40°C、25°C、125°Cで100%でテスト済
- 負荷安定化: <10ppm/mA
- シンクおよびソース電流: ±5mA
- 低降下: 500mV
- 最高供給電圧: 13.2V
- 低電力シャットダウン: 最高<20µA
- 使用できる出力電圧: 1.25V、2.048V、2.5V、3.0V、3.3V、4.096V、5.0V
- パッケージオプション:
- MSOP-8
- LS8
アプリケーション
- 器具類および試験装置
- 高解像度データ収集システム
- 重量スケール
- 高精度バッテリ・モニタ
- 高精度レギュレータ
- 医療機器
標準アプリケーション回路
LTV6655のブロック図
LTV6655LNのブロック図
MSOP-8パッケージ
LS8パッケージ
ビデオ
ソリューション情報
その他の資料
電圧リファレンスノイズはなぜ重要なのですか?
航空宇宙や防衛、ガス探査から製薬ならびに医療機器メーカーにいたるまでその業界において、24ビット以上の解像度を達成できる超高精度測定の需要が高まっています。25ビット分解能またはさらに高い電圧リファレンスノイズを達成しようとする場合。
公開: 2019-03-22
| 更新済み: 2025-03-25
