Analog Devices Inc. LTC7060 100Vハーフブリッジドライバ
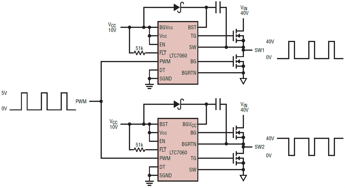
Analog Devices LTC7060ハーフブリッジドライバは、最大100Vの供給電圧でハーフブリッジ構成のNチャンネルMOSFETを駆動します。電源から独立した3ステート PWM入力ロジックが特徴です。独自の浮動アーキテクチャによってゲートドライバ出力が堅牢になり、接地ノイズの影響を受けにくくなります。対称設計により、ハーフブリッジスイッチングノードは入力ロジックを反転または非反転にすることができます。0.8Ωのプルダウンおよび1.5Ωのプルアップ機能を備えた強力な出力により、非常に短い遷移時間で高電圧MOSFETの大ゲート容量を簡単に駆動できます。調整可能なターンオンおよびターンオフ遅延により、システムを最適化して高い効率と信頼性を実現できます。適応型シュートスルー保護によって、MOSFETクロス伝導による電流を防止します。VCC 電源と浮動ドライバ電源の両方の低電圧ロックアウト(UVLO)回路は、低電圧状態が発生すると、対応する外部MOSFETをオフにし、FLTピンをプルダウンします。特徴
- 独自の対称浮動ゲートドライバ・アーキテクチャ
- 高ノイズ耐性、入力と出力のグランド間の±10V接地差を許容
- IC電源電圧VCC に依存しない最大入力電圧100V
- 動作電圧:6V〜14V VCC
- ゲートドライバ電圧:4V〜14V
- 0.8Ωプルダウン、1.5Ωプルアップ(高速ターンON/OFF用)
- 適応型シュートスルー保護
- デッドタイムをプログラミング可
- イネーブルピンを用いた3ステートPWM入力
- VCC UVLO/OVLOおよびフローティング電源UVLO
- デュアルNチャンネルMOSFETを駆動
- オープンドレイン障害インジケータ
- 熱特性を強化した12リード MSOPパッケージでご用意あり
- AEC-Q100準拠
アプリケーション
- 車載用および産業用電源システム
- テレコミュニケーション・パワーシステム
- フルブリッジおよびハーフブリッジコンバータ
代表的なアプリケーション
公開: 2020-04-14
| 更新済み: 2024-09-26
