Analog Devices Inc. LTC7063ハーフブリッジドライバ
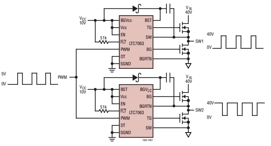
Analog Devices Inc. LTC7063ハーフブリッジドライバは、最大140Vの電源電圧を備えたハーフブリッジ設定で2つのNチャンネルMOSFETを駆動します。ハイサイド・ドライバとローサイド・ドライバが、優れたノイズ耐性と過渡耐性を備えているため、それぞれ異なるグラウンド・リファレンスを使用してMOSFET を駆動できます。強力な0.8Ωのプルダウンおよび1.5ΩのプルアップMOSFETドライバにより、ゲート容量の大きい高電圧MOSFETを駆動できます。このLTC7063ドライバは、スリーステートパルス幅変調(PWM)入力、調整可能なターンオン/オフ遅延、 シュートスルー保護、 オープンドレイン故障インジケータを特徴としています。LTC7063ハーフブリッジドライバは、-40°C~150°Cの温度範囲、400µ Aの電源電流、140Vの最大入力電圧、6V~14VのIC動作電圧範囲で動作します。このLTC7063ドライバは、自動車および産業用電源システム、電気通信の電源システム、ハーフブリッジコンバータおよびフルブリッジコンバータでの使用に最適です。特徴
- 独自のシンメトリックなフローティング・ゲート・ドライバ・アーキテクチャ
- 入力グランドと出力グランドの差異
- 適応型シュートスルー保護
- プログラム可能なデッド・タイム
- イネーブル・ピンが付いたスリーステートPWM入力
- VCC UVLO/過電圧ロックアウト(OVLO)およびフローティング電源低電圧ロックアウト(UVLO)
- デュアルNチャンネルMOSFETを駆動
- オープンドレイン障害インジケータ
- 熱強化型12ピンMSOPを採用
仕様
- IC動作電圧範囲:6V~14V
- ゲートドライバ電圧範囲:4V~14V
- VCC電源電圧範囲:–0.3V~15V
- 0.8Ωプルダウン、1.5Ωのプルアップによる高速ターンオン/オフ
- 電源電流:400µA
- 最大入力電圧:140V
- 絶対最大電圧:150V
- 動作ジャンクション温度範囲:-40°C~150°C
- 保存温度範囲:-65°C~150°C
アプリケーション
- 自動車および産業用電力システム
- 電気通信の電源システム
- ハーフブリッジコンバータおよびフルブリッジコンバータ
ブロック図
アプリケーション回路図
公開: 2023-05-08
| 更新済み: 2023-07-17
