Analog Devices Inc. LTC781x同期ブーストバックコントローラ
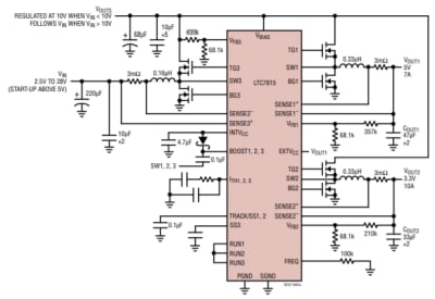
Linear Technology/Analog Devices LTC781x同期ブーストバックコントローラは、高性能、低自己消費電流、38Vと60V DC-DCスイッチング・レギュレータコントローラです。LTC781xコントローラは、NチャンネルパワーMOSFET段を駆動します。この設計には、独立した昇圧型(ブースト)および降圧型(バック)コントローラが搭載されています。これらの独立したブーストおよびバックコントローラは、2つの出力をそれぞれ調整できます。カスケード接続する際には、独立したブーストおよびバックコントローラによって、入力電圧から出力電圧の安定化が図られます。この入力電圧は、出力電圧以上、以下、または同等とすることができます。LTC781xのカスケードブーストバック・ソリューションによって、連続非脈動入力および出力電流を使用した高速過渡応答が供給されます。連続非脈動入力電流および出力電流によって、電圧リップルとEMIが大幅に低減されています。LTC781xの低電圧リップルおよび削減されたEMIによってこのコントローラは、産業、車載、ハイパワーバッテリ駆動システムに最適です。LTC781xコントローラは、4.5V~60Vの入力電源からの動作が可能で、起動後に最低2.2Vまでの性能を維持できます。このコントローラは、最低33μAの無負荷自己消費電流が備わったバッテリ駆動システムにおいて、動作ランタイムを延長します。
特徴
- 同期ブーストおよびバック・コントローラ
- カスケード接続する際、VIN以上、未満または同等の安定化がVOUTに対して可能
- 出力は、最低2.2Vまでの入力ディップ(冷クランクなど)を介して安定化状態を維持
- 広いバイアス入力電圧範囲: 4.5V~60V
- 低入出力リップル
- 低EMI
- 高速出力過渡応答
- 高い効率性
- 低動作IQ
- 低動作IQ: 33μA(両チャンネルオン)(LTC7812)
- 低動作I : 28µA(バックチャネルオン)(LTC7812)
- 低動作IQ: 29μA(1チャンネルオン)(LTC7813)
- 低動作IQ: 34μA(両チャネルオン)(LTC7813)
- RSENSEまたは無損失DCR電流センシング
- バック出力電圧範囲
- 0.8V ≤ VOUT ≤ 24V (LTC7812)
- 0.8V ≤ VOUT ≤ 60V (LTC7813)
- 最大60Vブースト出力電圧
- 位相ロック可能な周波数(75kHz~850kHz)
- 小型32ピン(5mm×5mm)QFNパッケージ
アプリケーション
- 車載および工業用電源システム
- 高電力バッテリ駆動システム
公開: 2017-05-12
| 更新済み: 2022-03-29
