Analog Devices Inc. LTC7811トリプル出力バック/バック/ブーストコントローラ
Analog Devices LTC7811トリプル出力バック/バック/ブーストコントローラは、すべてのNチャンネルパワーMOSFET段を駆動する高性能トリプル出力(バック/バック/ブースト)DC/DCスイッチングレギュレータ・コントローラです。定周波数電流モード・アーキテクチャによって、最大3MHzまでの位相ロック対応スイッチング周波数が可能になります。LTC7811は、4.5V~40Vの広い入力供給範囲で動作します。ブーストコンバータの出力からバイアス接続した場合、あるいは別の補助電源から給電すると、LTC7811は、起動後に最低で1Vの入力電源からの動作が可能です。非常に低い無負荷自己消費電流によって、バッテリ駆動システムで実行ランタイムが延長されます。OPTI-LOOP®補償によって、広範な出力静電容量とESR値全域で過渡応答を最適化できます。LTC7811は、高精度0.8Vリファレンス(バック用)、1.2Vリファレンス(ブースト用)、電源正常出力インジケータが特徴です。
Analog Devices LTC7811は、拡散スペクトラム動作も特徴で、入力と出力の両方の供給で放射および伝導ノイズのピークを大幅に低減し、電磁干渉(EMI)規格に簡単に準拠できます。
特徴
- デュアル同期バックおよびシングルブーストコントローラ
- 低動作IQ
- 14μA(14V~3.3V、チャンネル1オン)
- 最低1Vまでの入力供給電圧のコールドクランクを介して安定化を維持する出力
- 4.5V~40Vという広いバイアス入力電圧範囲
- 最高40Vまでのバック出力電圧
- ブースト出力電圧は外付け部品によってのみ制限
- 拡散スペクトラム動作
- RSENSEまたはDCR電流センシング
- 車載アプリケーション用の低バッテリインジケータ
- プログラマブル固定周波数(100kHz~3MHz)
- 位相ロック対応周波数(100kHz~3MHz)
- セレクタブル連続、パルススキッピング、あるいは軽負荷で低リップルBurst Mode®動作
- ブーストチャンネル電流モニタ出力
- 1.5μA小シャットダウンIQ
- 小型40リード6mm×6mm QFNパッケージ
- AEC-Q100車載認定(手続き中)
アプリケーション
- 自動車と輸送
- 産業用
- 防衛/航空電子
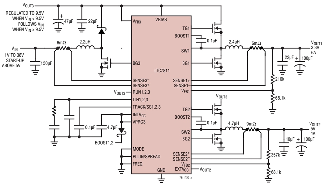
標準的アプリケーション
公開: 2021-06-28
| 更新済み: 2022-03-11
