Analog Devices Inc. LTC7818トリプル出力同期コントローラ
Analog Devices Inc. LTC7818 トリプル出力同期整流式コントローラは、すべてのNチャネルパワーMOSFET段を駆動する高性能同期整流式DC/DCスイッチング・レギュレータ・コントローラです。固定周波数電流モードアーキテクチャにより、最大3MHzまでのスイッチング周波数にフェーズロック可能です。LTC7818は、4.5V〜40.0Vの広い入力電源範囲で動作します。ブーストコンバータまたは別の補助電源の出力からバイアス接続すると、LTC7818は、起動後に1Vの低い入力電源から動作できます。非常に低い無負荷自己消費電流によって、バッテリ駆動システムにおける実行ランタイムが延長されます。OPTI-LOOP® 補正により、幅広い出力容量値およびESR値にわたって過渡応答を最適化します。LTC7818は、降圧用に高精度0.8Vリファレンス、昇圧用に1.2Vリファレンス、およびパワーグッド出力インジケータを備えています。また、LTC7818は、拡散スペクトラム動作が特徴で、入力と出力の両方の供給で放射および伝導ノイズのピークを大幅に低減し、電磁干渉(EMI)規格に簡単に準拠できます。
Analog Devices Inc. LTC7818トリプル出力同期コントローラは、6mm x 6mm QFN-40パッケージでご用意があります。
特徴
- デュアルバックPlusシングルブースト同期コントローラ
- 動作時の低いIQ :14μA(14V〜3.3V、チャンネル1オン時)
- 入力電源電圧が1Vまで低下するコールドクランク時でも出力はレギュレーション状態を維持
- 広いバイアス入力電圧範囲:4.5V〜40V
- 降圧と昇圧の出力電圧:最大40V
- スペクトラム拡散動作
- RSENSE またはDCR電流センシング
- 昇圧同期MOSFETは100%デューティサイクル可能
- プログラム可能な固定周波数範囲:100kHz〜3MHz
- フェーズロック可能な周波数範囲:100kHz〜3MHz
- 軽負荷時に連続動作、パルススキップ動作、低リップルのバーストモード動作の選択が可能
- ブーストチャンネル電流モニタ出力
- シャットダウン時の低いIQ :1.5μA
- 小型40ピン 6mm x 6mm QFNパッケージ
アプリケーション
- 自動車と輸送
- 産業用
- 軍事航空宇宙
ビデオ
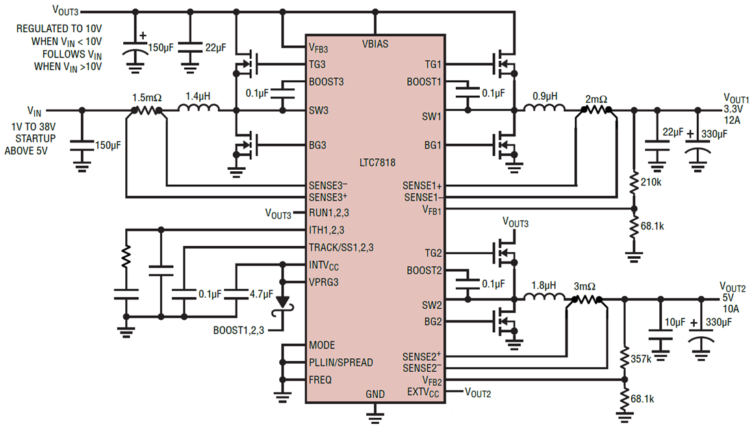
代表的なアプリケーション
公開: 2020-01-03
| 更新済み: 2024-08-14
